职等你来

Clear Results

浙大宁波理工学院坐落于"书藏古今、港通天下"的历史文化名城、国际港口城市、中国院士之乡——浙江省宁波市。学校成立于2001年6月,前身为浙江大学宁波理工学院,2020年1月转制为公办普通本科高校。学校位于宁波市高教园区,占地约1200亩,初期建设总投资8.4亿元,总建筑面积约39.04万平方米。学校拥有先进齐全的教学、实验配套设施,建有各类高标准实验室55个。千兆带宽专用光纤直通浙江大学,共享各类数字资源。总面积2万平方米的图书馆拥有藏书138万余册。 商学院前身为2001年创建的经济系和管理工程系,2006年4月成立经济与贸易学院、管理学院,2016年11月重组升格为商学院。学院现建有应用经济学与工商管理两大学科群,师生规模数量学校第一。致力于建设与国际接轨的区域一流商学院,培养具有全球视野、社会责任、创新精神、实践能力的国际型商科人才。 目前,全院有教职工116人,其中专任教师89人,具有正高职称人数达到12人,占学院专任教师总人数的13.48%,副高人数达到24人,占学院专任教师总人数的26.97%;教师中有3个月以上出国研修经历的人数比例达到了40.45%;博士74人,占学院教师总人数的83.15%。 学院致力于推动商科数字化发展,下设金融系、国际经济与贸易系、工商管理系、电子商务系、财务管理系与物流管理系,拥有宁波市金融研究院、宁波市电子商务研究院、宁波市旅游发展研究院、宁波改革研究院等,已形成了“八院三中心两基地”的智库平台;拥有国际经济与贸易、金融学、电子商务、财务管理、物流管理、国际商务等6个本科专业以及2个中英文授课专业(中美金融学、中美国际经济与贸易)。拥有浙江省新兴特色专业2个、浙江省国际化特色专业1个,宁波市重点专业1个,宁波市重点学科1个,学校重点特色专业4个,校级一流学科1个。 我们诚挚邀请海内外英才加盟我院,携手事业发展,共创美好未来。

一、招聘对象基本条件

(一)遵守中华人民共和国宪法、法律和法规; (二)遵守纪律、品行端正,具备良好的职业素质; (三)具有招聘岗位所需的学历、资历、专业、任职资格、职业(执业)资格及技能要求; (四)具有适应岗位要求的身体条件; (五)具备岗位所需的其他条件。

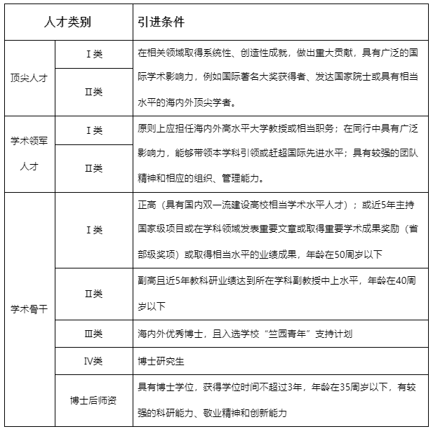
二、人才引进类别及引进条件

人才类别 引进条件
顶尖人才 Ⅰ类 在相关领域取得系统性、创造性成就,做出重大贡献,具有广泛的国际学术影响力,例如国际著名大奖获得者、发达国家院士或具有相当水平的海内外顶尖学者。
Ⅱ类
学术领军人才 Ⅰ类 原则上应担任海内外高水平大学教授或相当职务;在同行中具有广泛影响力,能够带领本学科引领或赶超国际先进水平;具有较强的团队精神和相应的组织、管理能力。
Ⅱ类
学术骨干 Ⅰ类 正高(具有国内双一流建设高校相当学术水平人才);或近5年主持国家级项目或在学科领域发表重要文章或取得重要学术成果奖励(省部级奖项)或取得相当水平的业绩成果,年龄在50周岁以下
Ⅱ类 副高且近5年教科研业绩达到所在学科副教授中上水平,年龄在40周岁以下
Ⅲ类 海内外优秀博士,且入选学校“竺园青年”支持计划
Ⅳ类 博士研究生
博士后师资 具有博士学位,获得学位时间不超过3年,年龄在35周岁以下,有较强的科研能力、敬业精神和创新能力

三、教师岗位需求计划

岗位 专业要求 人数 岗位类型 学历、学位及其他资格条件 备注
学术骨干III类 应用经济学、工商管理、公共管理学、管理科学与冲程、心理学(营销心理学方向) 4人 教学科研岗 博士研究生  
学术骨干IV类 应用经济学、工商管理、公共管理学、管理科学与冲程、心理学(营销心理学方向) 6人 教学科研岗 博士研究生  

四、博士后岗位需求表

单位 姓名 职称 研究方向 联系人及电话
商学院 苗青 教授 企业管理、管理科学工程、应用经济学、公共管理 许老师 +86-574-88229082
肖文 教授 国际经济与投资技术经济
鞠芳辉 教授 社会企业与社会创业
林承亮 教授 世界经济
李华敏 教授 乡村旅游地发展、旅游消费行为分析
马翔 教授 应用经济学
刘艳彬 教授 数字技术与能源行业“双碳”(“能源”与“计算机”交叉学科优先)

五、人才引进待遇

01提供宁波市事业编制岗位。 02提供长三角地区具有行业竞争力的薪酬待遇;根据个人情况可获得宁波市安家费、购房补贴和学校提供的购房补贴、科研启动费等,总额不低于100万元,详见《高层次人才引进待遇表》;对于紧缺学科或特别情况的,待遇可面议。待遇均为税前,扣税政策按宁波市有关规定执行。 03学术骨干III类人才,入选校内“竺园学者”培养计划,额外提供特岗津贴5万元/年,资助期3年,总计15万元。 04符合条件的引进人才可申请浙江大学等高校联培研究生指导教师资格及博士后合作导师资格。 05可协助解决过渡性住房及子女入学、入托等。 06博士后师资纳入学校人事管理范围,薪酬、社会保险及福利待遇等比照校内事业在编同类人员对待,不提供宁波市事业编制岗位。在站工作期满考核合格出站后,可选择留校工作,办理正式入编手续。 备注:应聘上述高层次人才须对应符合最新《宁波市人才分类目录》的人才认定标准,方能享受宁波市的安家补助及购房补贴。

六、应聘方式

将个人简历(包括个人基本信息、学习和工作经历、主要学术成果等)发送至:application@techtalentsuk.com,邮件标题为"姓名+专业+应聘岗位”。

职位描述

工作分类

管理学, 经济学

学历要求

博士研究生及以上

招聘人数

若干

年龄要求

不限

浙大宁波理工学院坐落于”书藏古今、港通天下”的历史文化名城、国际港口城市、中国院士之乡 […]

一、学校介绍

浙大宁波理工学院坐落于“书藏古今、港通天下”的历史文化名城、国际港口城市、中国院士之乡——浙江省宁波市。学校成立于20016月,前身为浙江大学宁波理工学院,20201月更名为浙大宁波理工学院,是一所经教育部批准,由宁波市人民政府举办、浙江省人民政府管理、浙江大学支持办学的全日制公办普通本科高校。

二、研究所介绍

3D感知与智能焊接研究所(筹)依托信息学院成立,以3D感知为基础,通过焊前、焊时和焊后对焊缝的识别与检测,结合焊接工艺,控制机器人实现精准焊接。具体研究内容有:高精度3D感知、大尺寸结构件定位、机器人轨迹规划、机器人手眼标定、熔池图像宽动态成像和形态分析、焊后探伤、AI焊接工艺数据库系统等。 研究所成员拥有精深学术水平和丰富项目落地经验,大量课题来源于实际应用,科研工作深入工业一线,发现并解决其中科学问题,在科研成果转换方面拥有丰富经验。研发的智能焊接装备应用于石油化工、汽车配件、空调制冷、电线电缆、建筑钢构、桥梁钢构等领域,近几年团队累计可支配科研经费约三千万元。经过近20年积累,团队成员在智能焊接领域积累起系统性科研成果,其中“大尺寸结构件智能焊接成型”团队获学校“数字化设计与制造”学科群建设支持,同时也获得宁波相关产业资金支持。随着学科建设和产教融合需求不断增加,特发布本招聘计划。

三、招聘岗位及应聘条件

1.讲师/副教授/教授,研究方向:高精度3D测量、机器人轨迹规划、机器人手眼标定、焊接工艺分析、数字孪生。 2.博士研究生,985/211院校毕业。 3.博士后,985/211院校毕业。 4.严谨的科学思维,活跃的学术思想,优秀的沟通能力和脚踏实地投身产业的理想。

四、薪酬待遇

1.宁波市事业单位编制。 2.提供长三角地区具有行业竞争力的薪酬待遇。 3.参照《浙大宁波理工学院2023年高层次人才招聘公告》给予安家补助、购房补贴及科研启动金(见下表)。
人才类型 安家补助及购房补贴(含宁波市提供) 科研启动金
人文社科 理工科
顶尖人才 I类 ≥1000万 面议
II类 ≥360万 ≥60万 ≥150万
学术领军人才 I类 ≥240万 ≥40万 ≥100万
II类 ≥155万 ≥20万 ≥50万
学术骨干 I类 ≥115万 15万 30万
II类 ≥110万 10万 20万
III类 ≥105万,另有特岗津贴15万 8万 15万
IV类 ≥100万 5万 10万
博士后师资 ≥95万,出站留甬工作的,还可申请领40万元留甬补助 5万 10万

五、应聘流程

请将个人简历(包括个人基本信息、学习和工作经历、主要科研成果等)发送至application@techtalentsuk.com,邮件标题为“应聘-智能焊接所-专业”。

职位描述

工作分类

理学, 工学

学历要求

博士研究生及以上

招聘人数

若干

年龄要求

不限

一、学校介绍 浙大宁波理工学院坐落于“书藏古今、港通天下”的历史文化名城、国际港口城市、中国院士之乡——浙江省 […]

一、学校简介

学校成立于20016月,前身为浙江大学宁波理工学院,20201月更名为浙大宁波理工学院,是一所经教育部批准,由浙江省人民政府管理、宁波市人民政府举办、浙江大学支持办学的全日制公办普通本科高校。学校坚持“为国家和地区培养卓越专业人才”重要理念,继承弘扬浙江大学“求是创新”精神和浙东学术文化精髓,致力于培养“德智体美劳全面发展,具有人文精神和科学素养的高素质应用型创新人才”,努力建设“省内一流、全国百强”高水平创新性应用型大学。20132019年,连续7年位居国内同类院校排行榜第1名;近3年排名稳定在软科中国大学排行榜(主榜)全国第250余位。 学校实施人才强校战略,形成一支师德过硬、业务精湛、结构合理、充满活力的师资队伍。现有两院院士1名,享受国务院特殊津贴专家、国家杰青、国家“特优人才”、“新世纪百千万人才工程”、浙江省“151人才工程”、宁波市“3315”创新团队、“甬江学者”、宁波市领军和拔尖人才等各类市级以上人才工程人选237名。专任教师队伍中38.58%教师具有副高及以上职称,72.11%教师具有博士学位。拥有研究生导师195人(其中博士生导师20人)。学校咨询委员会和各专业建设指导委员会由浙江大学、政府部门和知名企业的教授、专家和高级管理人员担任。 学校坚持以学科建设为龙头,形成以工科为主,理、文、法、经、管等相互支撑、协调发展的学科专业体系。

学校与浙江大学等省内外高校联合开展硕士研究生培养,在校研究生近300人,累计培养1700余人。建有浙江省博士后工作站。

二、学院简介

机电与能源工程学院设有机械设计制造及其自动化、能源与环境系统工程、智能制造工程三个本科专业。机械设计制造及其自动化专业于2019年被列为国家级一流本科专业建设点,2023年通过教育部工程教育专业认证。 学院拥有浙江省重点学科“机械制造及其自动化”、浙江省一流学科“机械工程”、浙江省首批浙江省工程研究中心、浙江省零件成形技术研究重点实验室(共建)、浙江省首批省级重点支持现代产业学院“现代高端装备及智能制造产业学院”、浙江省机电与能源实验教学示范中心(重点建设)、宁波市重点实验室等专业学科平台,学院是宁波市首批特色学院以及智能制造学院,建有宁波市首批市级高校协同创新中心。 5年来,学院获得国家级科技奖励1项,省市级科技奖励16项,省级教学成果奖一等奖2项。学院建有“智慧海洋牧场装备浙江省工程研究中心”、“宁波市极端密封重点实验室”,并与行业龙头企业建有“流体传动与控制联合实验室”、“浙大宁理-一通密封高超密封数字设计与先进测控联合实验室”、“理工-奥克斯绿色空调联合工程研究中心”、“宁波高压节能液压元件创新中心”、“宁波模具制造创新中心”等联合工程研究中心。 学院现有教职工近90名,其中正高职称16名(国家二级教授3名)、副高职称25名,具有博士学位的专任教师比例达94.8%。博士生导师3名,硕士生导师28名,外籍教师2名,入选国家重点人才工程创新人才1名,浙江省人才工程7名,宁波市人才工程13名。

三、数字化设计与制作学科群简介

数字化设计与制造学科群,聚焦宁波重大特色产业与单项隐形冠军企业的创新发展需求,突破重大“卡脖子”关键技术瓶颈,完善集“研发、转化、孵化、应用”功能于一体的数字化系统发展模式,助力企业增值提效、培养数字时代“双创”人才,打造立足浙大宁波理工学院、辐射全市、引领浙江省乃至全国的数字化设计与制造学科群高地;将落实学校“十四五”发展规划、构建区域创新生态体系,以问题为导向,推动学科专业高水平特色化发展,增强学校综合办学实力,提升对区域和国家的服务水平,同时也为世界数字化设计与制造建设提供“宁波经验”。 学科群现共有成员12名,其中教授2名、副教授2名、研究员2名、高级工程师3名,专业领域涵盖材料、装备、机械、光学、控制及软件等领域,由国家级引才工程入选者专家杨勇教授担任首席科学家带领。学科群主要建设方向有: 1)金属材料开发:负责铜合金,高温合金,钛合金及高强铝合金等的材料开发和设计,熟悉材料开发工具使用及实验验证流程,有从事合金开发的工作经验。 2)先进制造工艺及装备开发:通过创新制造工艺及装备的开发,满足汽车,航空航天,船舶及军工领域新型高性能零部件要求。 3)工业互联网:构建面向细分行业的智能制造网络,以机器智能赋能制造行业的提质增效。

四、招聘计划

岗单位 岗位类别 人才类别 招聘条件
学历学位要求 专业要求 研究方向 其他要求及说明
机能学院 教学科研岗 学术骨干 博士研究生 力学、机械工程、仪器科学与技术、信息与通信工程、控制科学与工程、计算机科学与技术 智能制造、模具技术、精密工程、海洋机电装备、流体传动、摩擦与密封、机械设计、增材制造 加入智能制造技术团队、轻量化材料与先进成型技术团队、智慧海洋牧场装备技术团队或数字化设计与密封技术团队,进入机械设计制造及其自动化专业
博士研究生 动力工程及工程热物理,工程热物理,热能工程,制冷及低温工程,供热、供燃气、通风及空调工程等 能源清洁利用,制冷空调及节能,新能源及储能,碳捕集利用与封存等 加入分布式能源创新团队或低品位能源利用创新团队,进入能源与环境系统工程专业
设岗单位 岗位类别 人才类别 招聘条件
学历学位要求 学科群建设方向 专业要求 研究方向
数字化设计与制造学科群 教学科研岗 学术骨干 博士研究生 金属合金材料开发 金属材料工程、集成计算材料工程(ICME) 新型合金设计技术
博士研究生 冶金工程、材料化学、材料成形及控制工程 金属材料测试机表征技术
博士研究生/博士后 先进制造工艺及 装备 机械工程、金属材料工程、特种制造工艺 增材制造技术
博士研究生/博士后 光学工程、精密光学仪器 高能激光光学
博士研究生/博士后 传热学、流体动力学、多物理场计算 制造过程仿真
博士研究生/博士后/方向带头人 汽车制造工程、航空航天工程、机械工程 轻量化结构设计及制造
博士研究生/博士后/方向带头人 工业互联网 精密仪器、自动控制工程 工业传感和测量
博士研究生/博士后 软件工程、自动控制工程 异构装备互联
博士研究生 大数据科学、计算机辅助工程(CAE) 数字双胞胎

五、基本要求

热爱教育事业,理想信念坚定,师德高尚,学风正派,治学严谨,具有良好的合作精神,身心健康,全职到岗工作。

六、薪酬待遇

1)提供宁波市事业编制岗位; 2)提供具有行业竞争力的薪酬待遇,根据个人情况可获得宁波市安家费、购房补贴和学校提供的购房补贴总额≥100万(人民币,下同),校内科研启动费≥10万(理工科)。对于紧缺学科或学科带头人,以上待遇可面议; 3)特别优秀的年轻博士可申请校内百名竺园学者培养计划; 4)符合条件的引进人才可申请浙江大学等高校联培研究生指导教师资格及博士后合作导师资格; 5)可协助解决过渡性住房及子女入学、入托等; 6)满足数字化设计与制造学科群招聘条件者,可享受学科群专项经费支持。

七、应聘流程

请将个人简历(包括个人基本信息,学习和工作经历,主要学术成果等)发送至application@techtalentsuk.com。邮件标题为“姓名+专业+研究方向”。

职位描述

工作分类

理学, 力学, 工学

学历要求

博士研究生及以上

招聘人数

若干

年龄要求

不限

一、学校简介 学校成立于2001年6月,前身为浙江大学宁波理工学院,2020年1月更名为浙大宁波理工学院,是一 […]

高校招聘
浙江
3年 之前发布

学校简介

浙大宁波理工学院坐落于“书藏古今、港通天下”的历史文化名城、国际港口城市——浙江省宁波市。学校前身为浙江大学宁波理工学院,成立于2001年6月;2020年,经教育部批准转设为“浙江省管理、宁波市举办、浙江大学支持”的全日制公办普通本科高校。办学20年来,学校弘扬浙江大学“求是创新”精神和浙东学术文化精髓,走内涵建设道路,实现跨越式发展。2013至2019年,连续7年位居国内同类院校排行榜第一名,近两年位列软科中国大学排行榜主榜全国第251位、256位。 学校现有教职工870余人,其中:两院院士3名,各类市级以上人才工程人选194名,研究生导师和博士生导师195人,在校本科生1万余人,研究生近300人,形成以本科教育为主,研究生教育、继续教育相辅的完整教育体系。学校现有11个学院,省部级及以上学科专业平台27个,建有浙江省博士后工作站,形成以工科为主,理、文、法、经等相互支持、协调发展的学科专业体系。学校现有各类联合研究机构30个,形成立足区域、面向全国,政、产、学、研相结合的社会服务体系。2022年外源科研到款总经费1.5亿元。 当前,学校按照“立足宁波、依托浙大、放眼全球”发展思路,全面建设“省内一流,全国百强”高水平创新性应用型大学,全方位提高办学层次和办学水平。 浙大宁波理工学院热忱欢迎海内外优秀人才加盟,携手事业发展,共创美好未来。

引进人才的基本要求

热爱教育事业,理想信念坚定,师德高尚,学风正派,治学严谨,具有良好的合作精神,身心健康,全职到岗工作。

人才引进类别及引进条件

招聘岗位

附件1:高层次人才(教师)需求计划 附件2:博士后需求计划

人才引进待遇

1.提供宁波市事业编制岗位。 2.提供长三角地区具有行业竞争力的薪酬待遇;根据个人情况可获得宁波市安家费、购房补贴和学校提供的购房补贴、科研启动费等,总额不低于100万元,详见《高层次人才引进待遇表》;对于紧缺学科或特别情况的,待遇可面议。待遇均为税前,扣税政策按宁波市有关规定执行。 3.学术骨干III类人才,入选校内“竺园学者”培养计划,额外提供特岗津贴5万元/年,资助期3年,总计15万元; 4.符合条件的引进人才可申请浙江大学等高校联培研究生指导教师资格及博士后合作导师资格。 5.可协助解决过渡性住房及子女入学、入托等。 6.博士后师资纳入学校人事管理范围,薪酬、社会保险及福利待遇等比照校内事业在编同类人员对待,暂不提供宁波市事业编制岗位。在站工作期满考核合格出站后,可选择留校工作,办理正式入编手续。 高层次人才引进待遇表 备注:应聘上述高层次人才须对应符合最新《宁波市人才分类目录》的人才认定标准,方能享受宁波市的安家补助及购房补贴。

应聘方式

请将个人简历(包括个人基本信息、学习和工作经历、主要学术成果等)发送至:application@techtalentsuk.com,邮件标题为“姓名+专业+应聘学院+应聘人才类型”。

职位描述

工作分类

全学科领域

学历要求

博士研究生及以上

招聘人数

若干

年龄要求

不限

学校简介 浙大宁波理工学院坐落于“书藏古今、港通天下”的历史文化名城、国际港口城市——浙江省宁波市。学校前身为 […]

高校招聘
浙江
3年 之前发布

学院简介

浙大宁波理工学院计算机与数据工程学院设有计算机应用技术、数据工程与计算科学2个研究所,计算机科学与技术、数据科学与大数据技术、信息与计算科学3个本科专业,其中计算机科学与技术专业被列为省一流专业、省"十二五"新兴特色建设专业、市第一批重点专业,信息与计算科学专业被列为省一流专业、省"十三五"特色专业、市第四批重点专业。现有在校本科生近1400名、与浙江大学等学校合作培养的研究生40余名。 学院注重师资队伍建设,现有教职工83人,专任教师64人(外籍教师3人),其中高级职称比例达36%,博士比例达73%,21人次入选省市级各类人才工程,其中国家级特优人才1人,省级领军人才2人。学院教师在流数据、图像和视频处理、数据库、人工智能等方面具有较好的理论研究基础,在城市治理、智慧医疗、数字农业、数字文化等相关领域开展了较好的应用研究与社会服务工作。学院智能健康大数据技术团队研发的"甬行码"(健康码)平台,是全国最早引入社区疫情信息化防控的创新应用。 计算机科学与技术学科是宁波市高校重点学科,也是学校重点发展学科之一。"十四五"期间,学院将立足区域经济发展,围绕数据感知与智能计算、科技与文化融合两个学科重点方向,服务学校"236学科建设计划"、宁波"246"万千亿级产业集群培育工程等,建立以交叉融合为途径、以产业需求为导向的数据+新工科、数据+新文科的特色发展新范式。诚邀海内外优秀人才携手奋进,共创佳绩!

招聘岗位

计算机与数据工程学院高层次人才(教师)需求计划表
岗位类型 专业要求 人数 学历、学位及其他资格条件 联系人及联系方式
教学科研岗 1.计算机科学与技术(含物联网、软件工程、数据挖掘、机器学习、大数据和人工智能方向) 2.网络空间安全(含密码学算法、网络安全与隐私保护、区块链算法和应用) 3.数学(含应用数学、概率统计及相关专业) 8 博士或副教授及以上职称 邮箱:application@techtalentsuk.com 邮件标题注明:应聘岗位+本人姓名+学位+毕业学校+所学专业

工作和生活待遇

1.提供宁波市事业编制岗位; 2.提供具有行业竞争力的薪酬待遇,根据个人情况可获得宁波市安家费、购房补贴和学校提供的购房补贴总额≥100万(人民币,下同),校内科研启动费≥10万(理工科)或≥5万(人文社科)。对于紧缺学科或学科带头人,以上待遇可面议; 3.特别优秀的年轻博士可申请校内百名竺园学者培养计划; 4.符合条件的引进人才可申请浙江大学等高校联培研究生指导教师资格及博士后合作导师资格; 5.可协助解决过渡性住房及子女入学、入托等。

职位描述

工作分类

理学, 工学

学历要求

博士研究生及以上

招聘人数

8人

年龄要求

不限

学院简介 浙大宁波理工学院计算机与数据工程学院设有计算机应用技术、数据工程与计算科学2个研究所,计算机科学与技 […]

浙大宁波理工学院坐落于"书藏古今、港通天下"的历史文化名城、国际港口城市、中国院士之乡——浙江省宁波市。学校成立于2001年6月,前身为浙江大学宁波理工学院,2020年1月转制为公办普通本科高校。学校位于宁波市高教园区,占地约1200亩,初期建设总投资8.4亿元,总建筑面积约39.04万平方米。学校拥有先进齐全的教学、实验配套设施,建有各类高标准实验室55个。千兆带宽专用光纤直通浙江大学,共享各类数字资源。总面积2万平方米的图书馆拥有藏书138万余册。 商学院前身为2001年创建的经济系和管理工程系,2006年4月成立经济与贸易学院、管理学院,2016年11月重组升格为商学院。学院现建有应用经济学与工商管理两大学科群,师生规模数量学校第一。致力于建设与国际接轨的区域一流商学院,培养具有全球视野、社会责任、创新精神、实践能力的国际型商科人才。 目前,全院有教职工116人,其中专任教师89人,具有正高职称人数达到12人,占学院专任教师总人数的13.48%,副高人数达到24人,占学院专任教师总人数的26.97%;教师中有3个月以上出国研修经历的人数比例达到了40.45%;博士74人,占学院教师总人数的83.15%。 学院致力于推动商科数字化发展,下设金融系、国际经济与贸易系、工商管理系、电子商务系、财务管理系与物流管理系,拥有宁波市金融研究院、宁波市电子商务研究院、宁波市旅游发展研究院、宁波改革研究院等,已形成了“八院三中心两基地”的智库平台;拥有国际经济与贸易、金融学、电子商务、财务管理、物流管理、国际商务等6个本科专业以及2个中英文授课专业(中美金融学、中美国际经济与贸易)。拥有浙江省新兴特色专业2个、浙江省国际化特色专业1个,宁波市重点专业1个,宁波市重点学科1个,学校重点特色专业4个,校级一流学科1个。 我们诚挚邀请海内外英才加盟我院,携手事业发展,共创美好未来。

招聘对象基本条件

(一)遵守中华人民共和国宪法、法律和法规; (二)遵守纪律、品行端正,具备良好的职业素质; (三)具有招聘岗位所需的学历、资历、专业、任职资格、职业(执业)资格及技能要求; (四)具有适应岗位要求的身体条件; (五)具备岗位所需的其他条件。

人才引进类别及引进条件

教师岗位需求计划

博士后岗位需求表

人才引进待遇

01提供宁波市事业编制岗位。 02提供长三角地区具有行业竞争力的薪酬待遇;根据个人情况可获得宁波市安家费、购房补贴和学校提供的购房补贴、科研启动费等,总额不低于100万元,详见《高层次人才引进待遇表》;对于紧缺学科或特别情况的,待遇可面议。待遇均为税前,扣税政策按宁波市有关规定执行。 03学术骨干III类人才,入选校内“竺园学者”培养计划,额外提供特岗津贴5万元/年,资助期3年,总计15万元。 04符合条件的引进人才可申请浙江大学等高校联培研究生指导教师资格及博士后合作导师资格。 05可协助解决过渡性住房及子女入学、入托等。 06博士后师资纳入学校人事管理范围,薪酬、社会保险及福利待遇等比照校内事业在编同类人员对待,不提供宁波市事业编制岗位。在站工作期满考核合格出站后,可选择留校工作,办理正式入编手续。

备注:应聘上述高层次人才须对应符合最新《宁波市人才分类目录》的人才认定标准,方能享受宁波市的安家补助及购房补贴。

应聘方式

将个人简历(包括个人基本信息、学习和工作经历、主要学术成果等)发送至:application@techtalentsuk.com,邮件标题为"姓名+专业+应聘岗位“。

职位描述

工作分类

理学, 经济学, 工学

学历要求

博士研究生及以上

招聘人数

若干

年龄要求

不限

浙大宁波理工学院坐落于”书藏古今、港通天下”的历史文化名城、国际港口城市、中国院士之乡 […]

高校招聘
浙江
3年 之前发布

学校简介

浙大宁波理工学院坐落于“书藏古今、港通天下”的历史文化名城、国际港口城市——浙江省宁波市。学校前身为浙江大学宁波理工学院,成立于2001年6月;2020年,经教育部批准转设为“浙江省管理、宁波市举办、浙江大学支持”的全日制公办普通本科高校。办学20年来,学校弘扬浙江大学“求是创新”精神和浙东学术文化精髓,走内涵建设道路,实现跨越式发展。2013至2019年,连续7年位居国内同类院校排行榜第一名,近两年位列软科中国大学排行榜主榜全国第251位、256位。 学校现有教职工870余人,其中:两院院士3名,各类市级以上人才工程人选194名,研究生导师和博士生导师195人,在校本科生1万余人,研究生近300人,形成以本科教育为主,研究生教育、继续教育相辅的完整教育体系。学校现有11个学院,省部级及以上学科专业平台27个,建有浙江省博士后工作站,形成以工科为主,理、文、法、经等相互支持、协调发展的学科专业体系。学校现有各类联合研究机构30个,形成立足区域、面向全国,政、产、学、研相结合的社会服务体系。2022年外源科研到款总经费1.5亿元。 当前,学校按照“立足宁波、依托浙大、放眼全球”发展思路,全面建设“省内一流,全国百强”高水平创新性应用型大学,全方位提高办学层次和办学水平。 浙大宁波理工学院热忱欢迎海内外优秀人才加盟,携手事业发展,共创美好未来。

引进人才的基本条件

热爱教育事业,理想信念坚定,师德高尚,学风正派,治学严谨,具有良好的合作精神,身心健康,全职到岗工作。

人才引进类别及引进条件

人才类别 引进条件
顶尖人才 Ⅰ类 在相关领域取得系统性、创造性成就,做出重大贡献,具有广泛的国际学术影响力,例如国际著名大奖获得者、发达国家院士或具有相当水平的海内外顶尖学者。
Ⅱ类
学术领军人才 Ⅰ类 原则上应担任海内外高水平大学教授或相当职务;在同行中具有广泛影响力,能够带领本学科引领或赶超国际先进水平;具有较强的团队精神和相应的组织、管理能力。
Ⅱ类
学术骨干 Ⅰ类 正高(具有国内双一流建设高校相当学术水平人才);或近5年主持国家级项目或在学科领域发表重要文章或取得重要学术成果奖励(省部级奖项)或取得相当水平的业绩成果,年龄在50周岁以下。
Ⅱ类 副高且近5年教科研业绩达到所在学科副教授中上水平,年龄在40周岁以下。
Ⅲ类 海内外优秀博士,年龄不超过30周岁,有博士后经历的年龄可放宽至32周岁,且入选学校“竺园青年”支持计划。
Ⅳ类 博士研究生。

招聘岗位

附件1高层次人才(教师)需求计划

附件2博士后需求计划

人才引进待遇

1.提供宁波市事业编制岗位。 2.提供长三角地区具有行业竞争力的薪酬待遇;根据个人情况可获得宁波市安家费、购房补贴和学校提供的购房补贴、科研启动费等,总额不低于100万元,详见《高层次人才引进待遇表》;对于紧缺学科或特别情况的,待遇可面议。待遇均为税前,扣税政策按宁波市有关规定执行。 3.学术骨干III类人才,入选校内“竺园学者”培养计划,额外提供特岗津贴5万元/年,资助期3年,总计15万元; 4.符合条件的引进人才可申请浙江大学等高校联培研究生指导教师资格及博士后合作导师资格。 5.可协助解决过渡性住房及子女入学、入托等。 6.博士后师资纳入学校人事管理范围,薪酬、社会保险及福利待遇等比照校内事业在编同类人员对待,暂不提供宁波市事业编制岗位。在站工作期满考核合格出站后,可选择留校工作,办理正式入编手续。 高层次人才引进待遇表 单 位:万元 人民币(税前)
人才类型 安家补助及购房补贴(含宁波市提供) 科研启动费
人文社科 理工科
顶尖人才 Ⅰ类 不低于1000万 面议
Ⅱ类 不低于360万 ≥60 ≥150
学术领军人才 Ⅰ类 不低于240万 ≥40 ≥100
Ⅱ类 不低于155万 ≥20 ≥50
学术骨干 Ⅰ类 不低于115万 15万 30万
Ⅱ类 不低于110万 10万 20万
Ⅲ类 不低于105万,另有特岗津贴15万 8万 15万
Ⅳ类 不低于100万 5万 10万
博士后师资 不低于95万;出站后留甬工作的,还可申领40-60万留甬补助 5万 10万
备注:应聘上述高层次人才须对应符合最新《宁波市人才分类目录》的人才认定标准,方能享受宁波市的安家补助及购房补贴。

应聘方式

请将个人简历(包括个人基本信息、学习和工作经历、主要学术成果等)发送至:application@techtalentsuk.com,邮件标题为“姓名+专业+应聘学院+应聘人才类型”。

职位描述

工作分类

全学科领域

学历要求

博士研究生及以上

招聘人数

若干

年龄要求

不限

学校简介 浙大宁波理工学院坐落于“书藏古今、港通天下”的历史文化名城、国际港口城市——浙江省宁波市。学校前身为 […]

高校招聘
浙江
3年 之前发布
大连理工大学宁波研究院2023年拟招聘第一批科研技术岗位20人,现将有关事项公告如下:

研究院简介

大连理工大学宁波研究院(以下简称“研究院”)成立于20197月,是宁波市人民政府与大连理工大学基于双方政产学研协同创新,按照“优势互补、共谋发展、互惠互利、实现共赢”原则在宁波市共同举办的独立法人事业单位,获批国家自然科学基金依托单位、浙江省自然科学基金项目依托单位、浙江省新型研发机构。 研究院聚焦宁波“246”万千亿级产业集群,由院士及知名专家担任创新中心首席科学家,依托大连理工大学国家重点实验室与优势学科方向、宁波市经济产业等综合优势形成重大创新平台,建有五大创新中心、国家//市级科研创新平台和博士后工作站。截至2022年末,研究院已引进专兼职人员共计224人,其中博士164人,占比73%;高级职称人员145人,占比64%;累计已有200余名硕博研究生正式入驻宁波研究院开展实验工作;累计申请专利192项,与国家、省市科技部门、重点实验室以及全国各地知名企事业单位开展深入合作,与50余家知名企事业单位签订长期合作协议,在研项目已达百余项。未来,研究院将继续全方位对接宁波产业需求,助力科技、经济高质量发展,努力打造“高水平、综合性、国际化”的高能级创新平台。 招聘岗位及要求 为推动研究院高质高效发展,研究院常年面向海内外招聘硕博及以上优秀人才。研究院此批次公开招聘专职科研人员20人,具体招聘岗位、人数、要求等详见《大连理工大学宁波研究院2023年科研技术类岗位招聘计划(第一批)》(附件1,以下简称《招聘计划》)。

报名条件

1.拥护中国共产党的领导和党的路线、方针、政策,遵守宪法和法律; 2.具有岗位工作所需要的专业素质,具有良好的语言表达和沟通能力,身心健康; 3.具有研究生教育学历;原则上各学历阶段均就读于国内外高水平研究型大学、科研院所且年龄不超过40周岁,具有与应聘岗位相匹配的工作经验者年龄可适当放宽; 4.港、澳、台地区或海外留学人员报名的学历、学位,需经国家教育部认证,并且专业名称与《招聘计划》专业名称一致或相近; 5.除符合上述基本条件外,候选人还应具备报考岗位所需专业及其他条件要求(详见《招聘计划》); 6.下列人员不得报名: 1)曾受过刑事处罚或曾被开除公职的人员; 2)尚未解除党纪、政纪处分或正在接受纪律审查的人员; 3)涉嫌违法犯罪正在接受司法调查,尚未作出结论的人员; 4)在各级公务员、事业单位招聘考试中被认定有作弊行为的或有报考不诚信记录,且处理期未满的人员; 5)试用期内的公务员、事业单位工作人员;机关、事业单位辞退未满5年的人员; 6)在读的非应届毕业生; 7)现役军人; 8)国家法律法规规定不得聘用的其他情形人员。

薪酬福利

1.薪酬结构 税前年薪=岗位工资+薪级工资+基础绩效+奖励性绩效+十三薪+年度专项奖励。 2.薪资待遇 专职科研人员采用合同制聘用,与研究院签订劳动合同,具体年薪需要根据个人职称、学历学位、工作年限等因素综合确定,研究院按宁波规定缴纳五险一金,其中住房公积金缴纳比例为单位和个人各12%。按照《宁波市高层次人才分类认定条目(2022版)》进行人才分类,研究院针对不同人才类型提供薪资待遇如下:
人才类别 税前年薪 个人科研启动经费 市/区安家补助 市/区购房补贴 研究院 安家购房补贴
顶尖人才 一事一议 一事一议 最高800万 最高300万 一事一议
特优人才 100万 最高100万
领军人才 58-68万起 200万 80万 最高80万 60万
拔尖人才 48-58万起 100万 50万 最高50万
高级人才 副高级职称/优秀博士后 27-37万起 7-30万 15万 最高30万 35万
博士 19-29万起 25万
硕士 (中级职称) 15-25万起 共享团队科研经费 / 毕业10年内在宁波大市范围内首次购买家庭唯一住房,一次性购房总额2%、最高8万元 /
一般硕士 14-24万起
除上述税前年薪外,研究院还会根据个人工作业绩提供其他专项奖励,包括但不限于科研进款奖励、成果转化奖励、项目立项奖励、特别奖励绩效等。 3.科研保障:研究院提供一流科研仪器设备等科研条件。 4.福利待遇 1)生活补贴:为全日制硕士毕业生、“双一流”建设高校或江北区产业发展急需紧缺专业的应届全日制本科学历毕业生,按硕士4万元、本科2万元分三期申请生活补贴。 2)租房补贴:研究院为在宁波市江北、鄞州、海曙、北仑、镇海五区内无个人房产的全职员工提供为期一年每月1000元的租房补贴。 3)其他:职工食堂、职工周转宿舍、免费年度体检、带薪休假、疗休养、春秋游、生日福利、节假日福利、健身活动场地等。

报名方式及步骤

1.报名方式 本次招聘仅采取邮箱报名方式,报名邮箱为:application@techtalentsuk.com 2.报名步骤 1)填写Word版本《大连理工大学宁波研究院科研技术类岗位报名表》(附件2); 2)将个人简历和相关证明材料电子版编辑为一个PDF格式文档,PDF文档命名为“姓名+学校+专业+应聘团队+应聘岗位”。 其中,相关证明材料包含:①有效身份证正反面;②从本科起至最高学历的毕业证、学位证;③教育部学历证明电子注册备案表;④职称证书;⑤代表性论文或其他科研成果;⑥技能证书、获奖证书等。(暂未取得毕业证、学位证的应届毕业生需提供由学信网出具的《教育部学籍在线验证报告》和由学校出具的就业推荐表;境外留学人员还需提供由教育部留学服务中心出具的《国(境)外学历学位认证书》。) 3)报名时请将Word版本报名表与PDF应聘材料共同发送至指定邮箱application@techtalentsuk.com,邮件名为“姓名+学校+专业+应聘团队+应聘岗位”。

考核方式

本次招聘包括专业面试和综合面试两个环节。研究院将根据报名条件和要求对应聘材料进行资格审查,择优筛选并通知符合资质的候选人参加面试,请各位候选人及时留意个人邮箱或手机。

考察体检及公示录用

根据面试成绩按照1:1比例确定进入体检人员名单,体检标准参照《国家公务员录用体检通用标准(试行)》执行。 综合考虑面试、考察、体检情况,择优确定拟录用人员,并进行公示。公示无异议人员在公示结束后与研究院签订劳动合同,办理入职手续。 属下列情况之一者,研究院将取消其录用资格:
  1. 不符合应聘条件、虚报瞒报应聘材料的应聘者;
  2. 有工作单位的人员未在研究院规定时间内出具原单位同意调出证明或解除劳动关系证明者。

纪律与监督

公开招聘工作坚持“公开、平等、竞争、择优”的原则,严肃纪律,秉公办事,严禁弄虚作假,徇私舞弊,全程接受纪检监察部门和社会监督。候选人如有弄虚作假、违纪违规行为,一经发现,取消其应聘资格,并将有关情况通报其所在单位。构成犯罪的,依法追究刑事责任。 本公告长期有效,即日起接受报名。

附件下载

附件1: 大连理工大学宁波研究院 2023年科研技术类岗位招聘计划(第一批) 一、高端装备与智能制造技术创新中心 (一)中心介绍 中心聚集了以郭东明院士为创新中心首席科学家的优秀科研团队,依托大连理工大学机械、力学等优势学科,以国家级重大装备制造协同创新中心、工业装备结构分析国家重点实验室、精密与特种加工教育部重点实验室等重大创新平台为支撑,与宁波市装备制造产业发展紧密结合,开展高端装备结构创新设计、高性能传感/执行器件制造技术、高性能零件智能制造技术、先进复合材料数字化高效制造技术等共性关键技术研发与成果转化。中心团队在超精密制造技术与装备、微纳米制造技术与装备、智能装配技术与装备等方向形成鲜明特色,多项研究居国内领先地位,获得“国家技术发明一等奖”2项、“国家技术进步二等奖”2项、“国家技术发明二等奖”1项、省部级奖项10余项。 (二)岗位需求 1.海洋装备强度分析与创新设计团队 大连理工大学阎军教授领衔的海洋装备强度分析与创新设计团队,始终秉承建设海洋强国的“蓝色信念”,长期致力于海洋装备结构监测、海洋柔性管缆结构设计与测试、海洋管缆安装运维以及附属构件的加工制造等领域研究,解决了一系列“卡脖子”技术难题,突破了国外的技术垄断,为国家海洋装备设计、制造和安全保障做出了积极的贡献。
招聘岗位 任职要求 专业 招聘人数
科研岗位 1.博士学位,拥有高级职称者先优; 2.良好的团队合作能力及沟通能力;主持过横、纵向项目或有产业化经验的优先; 3.方向:1)海洋柔性管缆及附属装置研发方向;2)装备结构监测技术研发和数字孪生系统开发;3)海洋工程或装备智能化设计软件开发。具备有限元分析、高分子材料装置设计与制造、软件开发等相关经验者优先。 力学、海洋工程、高分子材料成型、机械工程相关专业 1人
2.智能精密加工团队 团队由郭江教授作为团队负责人,始终秉承“求实创新”的科研精神,瞄准国家重大需求和国民经济主战场开展深入的研究工作,致力于在光学以及精密模具的智能制造及检测等领域取得原创性研究成果。团队多年来打下了坚实的理论基础并积累了丰富的实践经验,承担国家级、省部级项目10余项。研究成果在国内、日本以及新加坡企业得到了广泛应用。
招聘岗位 任职要求 专业 招聘人数
科研岗位 博士学位 机械工程、电气工程、计算机、材料 1人
3.复杂能量系统数字孪生创新团队 复杂能量系统数字孪生创新团队包括教授3名、副教授4名,其中教育部新世纪优秀人才1名。团队具有强有力的科研基础,近年来承担了包括“两机专项”、JW重大基础加强项目、教育部-装发部联合基金、国家自然科学基金重大项目、面上项目等一批国家级重大科研任务,同时部分科研成果成功实现了产业化示范,具备科研向实用转化的充足经验;获得了包括国家科技进步奖、大连市科技发明一等奖在内的多项国家省部级科技奖励。
招聘岗位 任职要求 专业 招聘人数
科研岗位 1.博士学位; 2.具备支持、参与项目策划或担任项目主要完成人、从事能源动力或数字孪生、仿真开发经验者优先。 热能工程、控制工程、数字化等相关专业 1人
4.智能装备技术团队 智能装备技术团队是重大装备制造国家级协同创新中心(辽宁)的主要科研团队之一,是辽宁省数字化设计与智能装备技术重点实验室核心团队。团队共有成员70余人,其中教授4人、副教授6人,博士、硕士研究生60余人,研究领域包含高端紧固件/轴承研制、装配工艺设计及精确控制、测试及工艺装备研制等。
招聘岗位 任职要求 专业 招聘人数
科研岗位 博士学位 机械工程等相关专业 1人
二、新材料与成型技术创新中心 (一)中心介绍 中心聚集了以蹇锡高院士为创新中心首席科学家的优秀科研团队,依托大连理工大学化工、材料等优势学科,以模塑制品教育部工程中心、三束材料改性教育部重点实验室、高性能树脂省级工程中心等创新平台为支撑,开展材料成型与控制工程、金属材料、新型耐高温可溶解高性能树脂、新型功能膜材料、生物医药材料等前沿、关键技术研发与成果转化。中心团队在研制结构全新的系列新型耐高温可溶性高性能工程塑料、高性能铜合金连铸凝固过程电磁调控技术及应用等研究领域,获得国家技术发明二等奖3项、日内瓦国际发明博览会金奖2项。 (二)岗位需求 5.铜及特种合金制备与加工技术团队 铜及特种合金制备与加工技术团队是国内领先的金属结构功能一体化材料创新团队,团队负责人为大连理工大学李廷举教授和王同敏教授。团队曾获得国家技术发明二等奖,拥有包括国家杰青、万人计划等在内的国家级高层次人才,老中青三代结合,具备完善的内部管理制度、雄厚的研究基础和实验条件。团队已承担几十项国家级项目,结合宁波产业特色和新材料需求,开展高熵合金、铜、铝、镁等先进材料的基础与应用研究。
招聘岗位 任职要求 专业 招聘人数
科研岗位 1.博士学位; 2.具有良好的团队协作精神和沟通能力,有责任心; 3.岗位科研方向包括高熵合金、铜、铝、镁等先进材料的制备与加工。 一级学科材料科学与工程或冶金工程相关专业 1人
6.轻合金与非晶材料团队 轻合金与非晶材料团队现有专任教师14人,其中教授5人、副教授3人、兼职教授4人、讲师1人、工程师1人;在读博士研究生16人、硕士研究生59人。团队面向宁波汽车制造、海洋船舶、高端装备、国防军工等产业集群,提升企业创新能力和开发具有核心竞争力产品为目标,从事新型轻质高强、节能环保的结构与功能材料的研究,研发成型与加工制备等先进技术,为宁波市、浙江省等地方经济和产业服务。
招聘岗位 任职要求 专业 招聘人数
科研岗位 1.博士学位; 2.岗位职责:从事与轻合金和非晶材料相关的科学研究和人才培养等方面工作。 材料科学与工程 1人
技术开发岗位 1.硕士及以上学位; 2.岗位职责:从事与轻合金和非晶材料相关的技术开发、推广应用和人才培养等方面工作。 材料科学与工程 1人
三、精细化工与生物医药技术创新中心 (一)中心介绍 中心聚集了以彭孝军院士为创新中心首席科学家的优秀科研团队,依托大连理工大学化工、环境、生物等优势学科,以精细化工国家重点实验室为强力支撑,开展新型染料物、精细化工新材料、精细化工清洁制备、生物制药、节能环保专用设备等关键共性技术研发与成果转化,建设具有国际影响力的高端绿色精细化工产品及生物医药创新平台、高端专业人才培养和聚集中心。中心团队在生物染色染料、荧光识别染料等研究领域,以及清洁工艺和关键技术大规模应用等领域获国家自然科学二等奖1项、科技进步二等奖4项、技术发明二等奖2项、国际科学技术合作奖1项、日内瓦国际发明展特别嘉许金奖1项。 (二)岗位需求 7.生物医药团队 生物医药团队主要面向人民健康、面向经济主战场,国绕宁波市“生物医药”产业集群,聚焦新冠肺炎疫情防控、治疗药物以及海洋生物及植物资源的开发利用。研究和开发抗肿瘤、抗病毒、抗衰老药物等新型活性先导化合物,推动创新药的研究,开发生资源的功能性,开展功化能性保健食品的关键技术研究,对创新药物和功能保健食品研究成果进行转化。
招聘岗位 任职要求 专业 招聘人数
科研岗位 1.博士学位; 2.有机合成、药物化学、海洋药物研究等方向,能够从事天然活性化合物提取分离、医药中间体合成、海洋功能性药品食品研究以及生物活性评价等工作优先。 应用化学、生物工程、制药工程、药学、海洋科学专业均可 1人
四、重大基础设施建设技术创新中心 (一)中心介绍 中心聚集了以吴慧明教授为创新中心首席科学家的优秀科研团队,依托大连理工大学土木、水利等优势学科,以海岸和近海工程国家重点实验室、桥梁与隧道技术国家级工程实验室等创新平台为支撑,与宁波市海洋高技术、临港产业、重大基础设施建设等产业发展紧密结合,开展重大基础设施健康监测与灾害控制、港口海洋大数据、海洋天然气水合物资源开发与水合物技术应用等前沿、关键技术研发与成果转化。中心面向重大基础设施建设技术的创新与应用,建设具有国际影响力的重大基础设施建设技术创新平台、高端专业人才培养和聚集中心。 (二)岗位需求 8.深远海智能化养殖设备设计关键技术与装备团队 团队依托海岸和近海工程国家重点实验室、浙江省智慧海洋牧场装备技术研究中心,重点开展海洋牧场构建、深远海设施养殖工程开发、海洋养殖信息化装备研发、渔业碳汇、海洋渔业防灾减灾等方向的研发和成果转化工作。目前团队拥有风浪模拟水槽、生物循环水实验水槽、高性能计算工作站等多个高端实验设备;在研国家重点研发计划2项、国家自然科学基金3项,相关成果获教育部科技进步一等奖、辽宁省科技进步一等奖等相关奖励7项。
招聘岗位 任职要求 专业 招聘人数
科研岗位 博士学位 海洋工程类、港航工程类、海上新能源类、农业工程类、水产类、环境科学与工程类、生物学类、海洋科学类、计算机科学与技术类、机械工程类专业 1人
9.管道及管网输运安全保障技术创新团队 团队围绕管道及管网输运安全保障难题,通过专项技术任务攻关,形成以管道蚀、漏、堵综合监检测技术、信号发射及接收系统设计制造及复杂环境噪声下信号处理与反演技术、管道无损检测技术为代表的一整套管道监检测装备技术体系;同时通过共性平台建设,开展海洋极端条件装备及“双碳”技术布局,助力宁波市国际资源配置中心建设。
招聘岗位 任职要求 专业 招聘人数
科研岗位 1.博士学位; 2.责任感强,有团队协作精神、具有较强沟通能力、科研水平较高、原则上要求各教育阶段均就读于国内外高水平大学(双一流、世界排名前200大学,具有高级职称可放宽); 3.具有以下研究方向者优先:流动安全保障及管道监检测技术与装备开发;水合物技术(蓄冷、储氢、水处理、气体分离等)应用开发、工业CT图像算法开发。 动力工程及工程热物理、流体力学、计算流体力学、声学、水声工程、信号与信息处理、给排水工程技术、管道工程技术、管道运输管理、岩土工程、计算流体力学、计算机或软件工程、CT技术等相关专业 1人
五、信息、软件与人工智能技术创新中心 (一)中心介绍 信息、软件与人工智能技术创新中心面向高端产业用信息、软件与人工智能技术创新与应用,依托大连理工大学软件、信通、控制等优势学科,以工业装备节能控制技术国家级工程实验室、泛在网络与高端软件省级重点实验室等创新平台为支撑,与宁波市软件、新一代信息技术等产业发展紧密结合,开展嵌入式软件、工业软件及FPGA评测、微电子产品、工业物联网、人工智能与海洋经济的深度融合等共性关键技术研发与成果转化,建设具有国际影响力的高端信息、软件与人工创新平台、高端专业人才培养和聚集中心。 (二)岗位需求 10.智能图像分析团队 团队多年来致力于计算机视觉和人工智能领域研究,在目标跟踪、显著性检测、图像深度估计、图像视频分割等领域做出一系列有影响力的工作。团队发表顶级刊物200余篇,总引用量2万余次,连续六年蝉联国际视觉跟踪大赛冠军。团队承担多项国家重点重大项目,与华为、阿里、Adobe、腾讯等国内外知名企业开展长期且深入的科研合作。
招聘岗位 任职要求 专业 招聘人数
科研岗位 1.博士学位; 2.具备独立解决问题能力、良好的沟通能力以及团队合作意识; 3.具有计算机视觉领域科研背景,掌握深度学习基础知识,掌握python编程和深度学习框架(如pytorch/tensorflow),具有较好的英文学术论文阅读能力和写作能力; 4.发表本领域国际顶刊刊物论文者优先。 信号与信息处理、人工智能、计算机专业 1人
技术开发岗位 1.硕士及以上学位; 2.具备独立解决问题能力、良好的沟通能力以及团队合作意识; 3.具有计算机视觉领域科研背景,掌握深度学习基础知识,掌握python编程和深度学习框架(如pytorch/tensorflow),具有较好的英文学术论文阅读能力和编程能力; 4.发表本领域国际顶刊刊物论文者或有项目经历者优先。 信号与信息处理、人工智能、计算机专业 1人
11.智慧水务创新研究团队 智慧水务创新研究团队整合大连理工大学在水资源调控、防洪减灾、城市水务、水生态环境等领域的优势研发力量,以系统解决区域水问题为核心,融合数字化、信息化、智慧化等技术方法,打造产学研体系,全面支撑宁波“246”万千亿级产业集群发展。团队是以彭勇教授为核心的、众多国内水利行业知名专家组成的,具有丰富的产学研开发与合作经验的团队,包括:教授5人,副教授3人,讲师及博士后6人,高级技术工程师16人,在读博士硕士70余人。团队承担国家及省部级科研课题140余项,获得国家级、省部级奖10余项,包括国家科技进步二等奖1项、教育部科技进步一等奖1项、辽宁省科技进步奖一等奖1项,相关研究成果被广泛应用于松花江、辽河等大型流域,并为南水北调中线和东线等重大工程提供了重要的技术支撑。
招聘岗位 任职要求 专业 招聘人数
科研岗位 1.博士学位; 2.具备支持、参与项目策划或担任项目主要完成人、从事水文水资源、流域水生态环境、智慧水务等经验者优先。 水利水电工程、环境工程、计算机等相关专业 1人
技术开发岗位 1.硕士及以上学位; 2.具有良好的学习和沟通表达能力,能够适应高强度工作;责任心强,有团队协作精神; 3.具备水文、水动力或水环境等相关领域模型开发能力优先考虑; 4.具有计算机和水利双专业基础复合型人才、3年以上水利行业信息化工作或科研经验优先考虑。 水利工程、环境工程、给排水等相关专业 1人
六、船舶制造国家工程研究中心宁波分中心 (一)中心介绍 船舶制造国家工程研究中心宁波分中心结合工程研究中心的科研优势和宁波市“246”万千亿级产业集群发展需求,坚持以“十四五”规划为发展纲领,聚焦高端装备、新型材料、智能制造领域,主要围绕以下六个方面开展工作:一是面向宁波市、以及长三角区域重大战略任务和重点工程建设需求,开展关键技术攻关和实验研究;二是研判当地产业发展态势及需求,进行重大科技成果工程化和系统集成;三是推动技术转移和扩散,为当地企业、政府持续不断地为提供先进技术、工艺及其技术产品;四是积极开展国际交流合作,为行业提供支撑性服务;五是提供工程技术验证和咨询服务,研究产业技术标准;六是培养工程技术研究与管理的高层次人才。 (二)岗位需求 12.智能制造与机器人创新团队 智能制造与机器人创新团队由丛明教授带领,曾先后获批国家863计划课题、国家科技重大专项、装备预研项目课题、某创新特区项目课题、国家自然科学基金等国家级项目,承担多项企业技术开发与产品应用项目。团队致力于高精度视觉缺陷检测技术、复杂制造过程数字孪生系统、多感知融合机器人智能作业、仿生自主导航相关技术研发,为提高我国智能制造自主研发能力,解决国家卡脖子问题做出贡献。
招聘岗位 任职要求 专业 招聘人数
科研岗位 1.博士学位; 2.具备较强的团队沟通及成员协作能力,敢于承担责任,面对科研难题能够独立思考; 3.在国际主流刊物以第一作者身份发表过论文;具有较强的英语听说及阅读能力;参与科技项目申报、撰写及组织,具有机器人智能制造相关科研经验者优先; 4.科研方向与任务: 1)刚-柔-软机构的行为顺应与可控性;2)人-机-环境多模态感知与自然交互;3)机器人智能操作系统架构;4)构件表面特征高精度视觉检测;5)数字孪生与智慧工厂;6)智能装备创新设计方法及应用;7)智能感知与智能控制;8)激光雷达自主导航。 机械工程、车辆工程、计算机科学与技术、控制工程 1人
技术开发岗位 1.硕士及以上学位; 2.具备较强的团队沟通及成员协作能力,敢于承担责任,面对技术开发难题能够独立思考; 3.参与项目技术开发或担任过项目负责人、在机器人领域期刊发表国际高水平论文、获批国家发明专利、具有机器人智能制造相关技术开发经验者优先; 4.技术开发任务及方向: 1)刚-柔-软机构的行为顺应与可控性;2)人-机-环境多模态感知与自然交互;3)机器人智能操作系统架构;4)构件表面特征高精度视觉检测;5)数字孪生与智慧工厂;6)智能装备创新设计方法及应用;7)智能感知与智能控制;8)激光雷达自主导航。 机械工程等相关专业 2人
13.精密成型及涉海特种装备研发团队 精密成型及涉海特种装备研发团队以大连理工大学建设的船舶制造国家工程研究中心和大连理工大学材料学院、船舶学院等单位为依托,致力于激光3D打印装备的研发与应用,并延拓至高性能泵阀设备研制及应用技术、特种功能UUV平台研制等领域。团队先后承担863计划、国防预研、自然科学基金等一批国家级重大科研任务,获批发明专利二十余项,系列化大型3D打印装备等部分科研成果已具备产业化条件。团队先后获得了国家教委科技进步一等奖、国家科技进步三等奖、国防科技进步二等奖等奖项,发表论文百余篇,现有教授/副教授8人,博士/硕士/工程师数十人,年龄结构合理、专业配置完备,具有良好的科研攻关与成果转化的能力。
招聘岗位 任职要求 专业 招聘人数
科研岗位 1.博士学位; 2.3D打印、激光加工相关研究方向优先; 3.岗位职责:各级项目申报实施及相关知识产权规划管理;技术成果产品化、企业合作对接;结合项目需求和个人兴趣开展专题研究。 材料或机械类专业 1人
技术开发岗1 (3D打印装备机械设计) 1.硕士及以上学位; 2.熟悉传动、密封、气体/粉体循环、加热/冷却、刚性优化、振动抑制等方法; 3.熟悉三维CAD制图、标准件选型计算、零件选材计算; 4.了解常用机加工、表面、热处理、钣金、装配工艺; 5.具备3D打印、非标自动化、激光加工从业经验优先。 材料、机械、电气、自动化、计算机、电子、光学类专业 1人
技术开发岗2 (3D打印装备电气控制系统设计) 1.硕士及以上学位; 2.熟悉PLC或运动控制器、上下位机编程; 3.熟练绘制原理图、布线图、布局图、施工图; 4.熟悉伺服、气动、相机/镜头/光源、端子、开关、传感器等器件选型计算; 5.具备嵌入式、RTOS、机器视觉、机械臂应用开发经验者优先;具备3D打印、非标自动化、激光加工从业经验优先。 材料、机械、电气、自动化、计算机、电子、光学类专业 1人
附:研究院岗位设置说明
研究院岗位设置说明
岗位名称 岗位职责 职称体系
科研岗位 面向宁波研究院发展和学科需求,完成科学研究、技术开发、人才培养等工作。 研究员、副研究员、助理研究员
实验技术岗位 面向宁波研究院实验平台和学科需求,完成试验设备的建设、操作、维护、开发等工作。 正高级实验师、高级实验师、实验师、助理实验师
技术开发岗位 面向宁波研究院发展和学科需求,完成创新团队的科研、研发等工作。 教授级高工、高级工程师、工程师、助理工程师
附件2:大连理工大学宁波研究院科研技术类岗位报名表

职位描述

工作分类

全学科领域

学历要求

博士研究生及以上

招聘人数

20人

年龄要求

不限

大连理工大学宁波研究院2023年拟招聘第一批科研技术岗位20人,现将有关事项公告如下: 研究院简介 大连理工大 […]

科研院所招聘
浙江
3年 之前发布

研究院简介

北京航空航天大学宁波创新研究院是北京航空航天大学和宁波市人民政府共同组建的一所高水平科研机构,于2018年6月落户宁波北仑。研究院成立以来,依托北航优势学科,聚焦航空、航天、新材料、智能制造、医工交叉等领域,以建设成支撑现代航空航天学科群发展,面向前沿基础研究、核心关键技术攻关和成果转化的国内一流的创新型研究院为总目标,通过建设科技创新、人才引育、成果转化三大平台,服务北航“双一流”建设和宁波经济高质量发展。 目前,研究院已获批浙江省新型研发机构、科技资源支撑型创新创业特色载体、浙江省军民融合科技协同创新示范平台、精密电磁控制技术与装备浙江省工程研究中心和高速高效磁悬浮机电装备宁波市工程研究中心等。获得各类纵向科研经费总额超过6000万元,签订横向合同55个,获得各类横向经费总额近5000万元。同时,研究院依托航空、宇航、材料、仪器光电、自动化、机械、交通、可靠性等北航优势学科,初步建成近30个高能级科研平台,与央企和地方企业共建7个联合实验室。

六个创新研究中心简介

(一)增材制造高性能结构设计与评价技术创新研究中心 中心依托北航“大型金属构件增材制造国家工程实验室”国家级研究平台,瞄准航空航天、能源动力、海洋船舶、轨道交通等国家重大装备制造业发展的战略需求,结合宁波区域优势产业和商业环境,开展基于增材制造技术关键机械零部件及高端工模具创新结构设计新方法和新思路、增材制造结构件服役环境下性能测试评价方法研究,建成国内领先、国际一流的增材制造创新结构“设计-评价-验证”体系化的技术创新与高端人才培养基地,为国家重大战略需求及宁波制造产业的技术升级和产业转型提供技术支撑和服务。 (二)航空发动机材料和轻质结构功能材料创新研究中心 中心依托北航“材料科学与工程”国家“双一流”A+学科、“空天先进材料与服役教育部重点实验室”等科研平台,紧密结合国家发展规划和宁波产业特点,聚焦以下四个方面的科学研究和成果转化:轻量化材料与应用、铝基复合材料与应用、高纯微纳粉体与靶材应用和表面技术与应用。中心致力于将先进材料技术与产业相结合,努力建成国内领先、国际一流的专业化产业技术创新研究基地和高层次人才培养基地,支撑学校双一流建设,促进地方经济发展。 (三)先进飞行器与空天动力创新研究中心 中心依托北航两个国家“双一流”建设学科——航空宇航科学与技术(A+)、力学(A-),及国家计算流体力学实验室、流体力学教育部重点实验室、先进长航时无人机系统技术教育部工程研究中心、人机工效与环境控制国防重点学科实验室、航天器设计优化与动态模拟教育部重点实验室等国家级、省部级科研基地,中心着力打造风工程与环境模拟试验、多场多尺度力学性能试验测试、新能源与动力系统试验等重大科研平台。 中心致力于汇聚属地化高水平科研队伍,积极承担重大科研任务,产生原创性、突破性和工程型、产业型科技成果,力争建成国内领先的技术服务基地和成果孵化基地、国际领先的创新研究基地和人才培养基地,有力推动相关学科进步,支撑国家和地方经济社会发展。 (四)高精尖制造技术与装备创新研究中心 中心依托航空宇航科学与技术、材料科学与工程、机械工程和交通运输工程等北航“双一流”建设A类学科,面向航空航天、轨道交通、新能源汽车等重大需求应用领域,开展智能制造和高端装备相关的科学技术研究、人才培养以及产业转化等工作。中心重点建设了先进复材结构产品制造技术与装备、航空关重部件数控加工技术与装备、新型传动/智能驱动与控制、装备可靠性与智能运维管理等4个属地化科研平台,目前已具备开展相关工作的软硬件基础和条件。中心致力于建成国内一流、国际知名的高精尖制造技术与装备创新研究与高端人才培养基地,服务地方经济转型发展,助力北航“双一流”学科建设。 (五)精密仪器与磁悬浮机电装备创新研究中心 中心聚焦十四五“超高灵敏极弱磁场与惯性测量装置”国家重大科技基础设施建设的核心使命任务,依托北航“仪器科学与技术”双一流A+学科、“惯性技术”国家级重点实验室以及“精密电磁控制技术与装备”浙江省工程研究中心,紧密结合宁波在高性能磁性材料以及高端装备制造等领域产业基础,共建校地合作的国际一流科学研究、人才培养、成果转化的多功能平台。 中心围绕支撑国家重大战略需求,前沿科学、生命科学及医学研究的量子精密测量与传感技术所需的极弱磁场环境,开展高性能磁屏蔽技术以及磁屏蔽材料的前沿技术应用研究与成果转化;围绕高端装备、智能制造的迫切急需,开展以超高精度磁悬浮轴承和高速高效电机技术为核心的磁悬浮机电装备创新与应用研究。 (六)先进机载机电与飞控系统创新研究中心 中心依托北航控制、机械两个双一流建设学科与航空电机特色学科,建有北航“机载系统创新中心”、“飞行器控制一体化技术国家级重点实验室”、“先进航空机载系统工信部重点实验室”,入驻商飞—北航、航空工业洪都—北航两个校企共建联合实验室;紧密围绕航空航天机载系统重大需求,服务机电液高端装备国民经济主战场;聚焦“高性能液压、电机、刹车与伺服控制系统”、“高可靠航空机电系统”、“复杂机电装备与智能控制”以及“新概念飞行器与飞行控制”四大研究方向,重点突破以航空航天卡脖子元件、高端液压系统、高功重比电机系统、无人系统与控制器为代表的核心技术研发与成果应用。 中心力争建成国内领先、国际一流的航空机载技术创新基地、机电液高端装备产业创新基地与高层次人才培养基地,支撑我国大飞机等航空航天事业的发展,服务宁波高端装备制造业的技术升级,助力北航“双一流”建设。

招募对象

(一)入职科研人员: 1、海内外知名大学毕业的博士及出站博士后; 2、在国内外科研院所或高校工作,具有博士学位的高层次人才。 (二)进站博士后(全职): 1、已取得博士学位且获得博士学位不超过3年,年龄35周岁以下; 2、品学兼优,身体健康,有能力从事单位提出的科研课题开发的研究人员; 3、申请从事第二站及以上博士后研究工作的人员,获博士学位的年限不受限制; 4、对于紧缺型自然科学研究领域的学者,年龄可放宽至38周岁。

招聘岗位

引进待遇

(一)薪酬 1、入职科研人员:参照国内一流科研院所标准,认定为宁波市高层次人才后,博士总薪酬不少于37万/年,出站博士后总薪酬不少于40万/年,副高职称总薪酬不少于44万/年,顶尖、特优、领军人才一人一议,人才分类参照《宁波市高层次人才分类认定条目(2022版)》。 2、进站博士后(全职):在站时间一般为2年,合计补助70万元(含市/区博士后补助等各类补助)。 (二)人才政策 享受宁波市提供的安家补助和购房补贴,一般不少于35万元;符合条件的出站博士后可申请出站留甬补助40万元。(以上人才政策二选一) (三)科研配套条件 依托北航科研团队师资力量,结合“产学研用”体系建设,为博士后配备国内一流的科研条件。 (四)项目申报支持 鼓励并支持申请国家、省、市、区各类项目申报,并提供相应支持条件。 (五)职称 参加地方职称评定和北京航空航天大学职称代评。符合条件的出站博士后可直接认定副研究员。 (六)人才公寓 安排入住人才公寓或享受租房补贴,高层次人才租房补贴2000元/月。 (七)其他福利 协助子女入学等相关事宜;提供社会保险、住房公积金、工会福利等。 报名方式 本招聘公告长期有效,有意应聘者请提供完整个人简历并发至邮箱:application@techtalentsuk.com 邮箱主题请标注为“XX创新研究中心+姓名

职位描述

工作分类

理学, 工学

学历要求

博士研究生及以上

招聘人数

若干

年龄要求

不限

研究院简介 北京航空航天大学宁波创新研究院是北京航空航天大学和宁波市人民政府共同组建的一所高水平科研机构,于2 […]

科研院所招聘
浙江
3年 之前发布

单位简介

宁波数字孪生(东方理工)研究院(以下简称“研究院”)是由宁波市人民政府批准,宁波市科学技术局与宁波东方理工大学(暂名)合作共建的民办事业单位,具有独立法人资格的新型研发机构。研究院地处东南沿海重要的港口城市、长江三角洲南翼经济中心—宁波,位于宁波市甬江科创区核心启动单元的镇海庄市,毗邻宁波东方理工大学(暂名)、宁波大学、中科院宁波材料所、甬江实验室等重大科创平台。 研究院成立于2023年1月3日,依托宁波东方理工大学(暂名)平台资源与优势学科,面向数字经济产业发展需求,围绕数字孪生前沿技术领域,致力于前沿基础研究与产业技术攻关并重,力争取得一批标志性、引领性原创重大科研成果,建成具有国内外知名影响力的高能级创新平台。研究院院长由中科院院士、宁波东方理工大学(暂名)校长陈十一教授担任,执行院长由国家级人才、IEEE Fellow、宁波东方理工大学(暂名)副校长曾文军教授担任,科研团队由国家级人才、行业资深专家等知名学者领衔。 研究院规划场地2万平方米,其中8000平方米的工作及实验用房陆续投入使用;针对数字孪生研究领域特点,研究院按照统筹规划、分步实施的原则建设高性能计算平台,用于仿真模拟、高性能计算、图形处理等,首期已投入1500万元;研究院积极承担各级各类科研项目,并与吉利汽车、宁波舟山港、海康威视等龙头企业开展深度合作。研究院将抢抓数字经济发展新机遇,引进、培育一批高层次科研人才,形成一批有影响力的数字产品和标杆性应用场景示范项目,助推宁波成为数字孪生标杆城市,有力支撑宁波数字经济高质量发展。 宁波东方理工大学(暂名)简介 宁波东方理工大学(暂名)由宁波市虞仁荣教育基金会发起和举办,是一所由社会力量举办、国家重点支持、省市共同建设的高起点、高水平、国际化新型研究型大学,以卓越的教育、科研和创新推动社会发展。学校坚持“志存高远、求真务实”的培养特色,培养具有“宽厚基础、创新能力、家国情怀、国际视野”的拔尖创新人才。学科定位是以服务社会为使命,注重基础研究、强化工程技术、突出前沿交叉,组建理学、工学、信息、商科四大学科群,重点发展数学、物理、化学、生物、计算机等基础学科,以及集成电路、人工智能、智能制造、新能源、新材料、新医药等国家急需的前沿交叉学科,形成以理、工、信、商为主体,兼备特色人文社科的学科体系。大学校园选址宁波市镇海区清水浦片区,占地面积约2318亩,规划十年内核心教授(独立PI)600人,在校生规模为10000人,本科、硕士、博士比例4:3:3,初期将与国内外知名高校联合培养研究生,本科生招生计划在教育部正式批准设立大学后开始。

招聘岗位及要求

根据研究院发展需要,现诚邀海内外高层次人才和优秀青年学者加盟。

引进待遇

1.薪资待遇 参照国内一流科研院所水平,研究序列总薪酬40-100万元,工程师总薪酬20-40万元,具体根据个人职称、学历学位、工作年限等因素综合确定。 认定为宁波市高层次人才后,拔尖人才及以上一人一议,人才分类参照《宁波市高层次人才分类认定条目(2022版)》。 2.科研保障 提供充足的科研经费,科研场地、科研团队建设支持,全流程支持申请国家、省、市、区各类项目申报。 3.人才政策 享受宁波市提供的安家补助和购房补贴,协助高层次人才解决住房、子女入学等相关事宜。 4.其他福利 职工食堂、免费年度体检、带薪休假、疗休养、生日福利、节假日福利、健身活动场地等。

招聘方式

1.本招聘采用邮箱报名,报名邮箱为:application@techtalentsuk.com。 2.申请者请填写Word版本《宁波数字孪生(东方理工)研究院研究岗位申请表》(附件),将Word版本报名表PDF个人简历共同发送至指定邮箱,邮件名为“姓名-应聘岗位”。 3.研究院将结合各岗位要求,对应聘材料进行资格审查,符合要求的候选人将受邀参加面试,最终根据考核结果确定拟聘用人员。 4.本次招聘坚持公开、公平、择优的原则。应聘者须对提供的所有材料的真实性负责。

附件下载

宁波数字孪生(东方理工)研究院研究岗位申请表

职位描述

工作分类

理学, 工学

学历要求

硕士及以上

招聘人数

若干

年龄要求

不限

单位简介 宁波数字孪生(东方理工)研究院(以下简称“研究院”)是由宁波市人民政府批准,宁波市科学技术局与宁波东 […]

宁波大学科学技术学院面向全国公开招聘人事代理高层次人才(教师)共38名。现就有关事项公告如下:

一、招聘单位简介

宁波大学科学技术学院是国家教育部和浙江省人民政府批准设立、由宁波大学举办、具有独立法人资格、实施本科层次学历教育的全日制普通高等学校。分类类别为独立学院,经费预算形式为自收自支。

二、招聘原则和办法

招聘工作坚持公开、平等、竞争、择优原则,按照德才兼备的用人标准,采取公开报名、统一考试和择优聘用的办法进行,通过资格审查、面试、体检和考核等程序面向社会公开招聘人事代理工作人员。本次招聘岗位工资待遇参照同级别事业编制人员执行,待学院转设完成后优先转入报备员额制。在转设过渡期内,人事代理高层次人才可享受由学院发放的每年5万元至8万元不等的高层次人才津贴。

三、招聘对象基本条件

(一)遵守中华人民共和国宪法、法律和法规; (二)遵守纪律、品行端正,具备良好的职业素质; (三)具有招聘岗位所需的学历、资历、专业、任职资格、职业(执业)资格及技能要求; (四)具有适应岗位要求的身体条件; (五)具备岗位所需的其他条件。

四、招聘对象及相关待遇

(一)学术团队(T类) 原则上由一名学术领军人才(A类)或学术带头人(B类)作为团队负责人,由3名及以上学术骨干(C类)或优秀博士(D类)作为团队核心成员组成。 (二)学术领军人才(A类) 中国科学院院士;中国工程院院士;国家“万人计划”杰出人才;国家“万人计划”领军人才;国家自然科学基金创新群体带头人;国家自然科学基金杰出青年科学基金获得者;国家级教学名师;国家“万人计划”青年拔尖人才;国家自然科学基金优秀青年科学基金获得者;中国科学院“百人计划”入选者;浙江省“万人计划”领军人才;省级教学名师;浙江省“钱江学者”特聘教授等。 (三)学术带头人(B类) 博士或具备硕士生导师资格(至少指导过一届硕士研究生),正高级专业技术职务,50周岁以下,具有较强的团结协作精神和学术组织管理能力,能统领学术队伍开展高层次的学科建设工作和学术活动。 近5年内,主持过国家级教科研项目1项;或省部级教学科研成果二等奖1项;或理工科获得单项120万元、人文社科获得单项80万以上的横向项目;或成果转让经费累计100万以上。 近5年内,理工科在本领域SCI中科院大类一、二区期刊发表学术论文2篇或大类三、四区期刊发表学术论文4篇,人文社科在本领域权威期刊发表学术论文1篇或一级核心期刊发表学术论文2篇。 (四)学术骨干(C类) C1类: 博士,具有副高级专业技术职务,或3年以上中级专业技术职务,或具有博士后经历,40周岁以下。 近5年内,主持省部级重点项目1项;或省部级一般项目2项;或获得省部级教研科研成果三等奖及以上1项;或理工科获得单项100万元、人文社科获得单项60万以上的横向项目。 近5年内,理工科在本领域SCI中科院大类一、二区期刊发表学术论文1篇或大类三、四区期刊发表学术论文2篇,人文社科在本领域一级核心期刊发表学术论文1篇。 C2类: 博士,45周岁以下,具有丰富的行业企业实践经验或社会资源和高级专业技术职务;或担任政府部门正处级及以上或大中型企业副总及以上职务3年及以上。 近5年内,理工科在本领域SCI中科院大类三、四区期刊发表学术论文1篇,人文社科在本领域二级核心期刊发表学术论文1篇,或获得国家发明专利1项;或获得省部级及以上领导批示或部门采纳决策建议稿1项。 近5年内,参与市级及以上创新团队或大型项目(排名前2),且经证实已取得较好的经济或社会效益;或理工科获得单项120万元、人文社科获得单项80万以上的横向项目;或成果转让经费累计60万以上。 (五)优秀博士(D类) D1类: 博士,35周岁以下。 近4年内,理工科在本领域SCI中科院大类三、四区期刊发表学术论文1篇,人文社科在本领域二级核心期刊发表学术论文1篇。 D2类: 博士,45周岁以下。 学科专业背景以及研究领域符合学科专业发展需要,且具有较好的教学与科研潜力。 (六)紧缺人才(E类) 具有副高及以上专业技术职务,45周岁以下(正高级专业技术职务50岁以下)。 所从教专业或研究领域,属于学校审定的紧缺学科专业范围,且具有较好的教学、科研能力。 上述六类引进人员,均需提供反映能力的有关证书、发表论文和论著、收录证明等详细材料原件和复印件。对于艺术类、建筑类、体育类、公共基础类等学科业绩的认定参照学院相关规定执行。 全职引进的高层次人才,除享受正常的工资福利待遇外,相应待遇如下:
人才类别 学校安家费 (万元) 租房补贴 市人才安家补助和购房补贴 科研启动费 (万元) 其他待遇
T 协商 每年2万元,补贴3年 学院协助申请宁波市人才安家补助和购房补贴 面议
A 协商 面议 可直聘正高。
B 200 自然科学35; 人文社科25
C1 150 每年1.2万元,补贴3年 自然科学20; 人文社科15 可直聘副高。
C2 130
D1 120 自然科学10; 人文社科8
D2 100
E 40 5
此外,根据《宁波市人才安居实施办法》,2018年10月11日之后从宁波市外全职新引进的高层次人才,在宁波大市范围内首次购买家庭唯一住房的,可享受实际购房总额20%,最高20-60万元的宁波市购房补贴(引进前在甬购房,无法享受购房补贴);另外根据相应人才类别,还可享受15-800万元的安家补助。

五、招聘计划

详见《2023年科技学院人事代理高层次人才招聘岗位具体条件》(附件1)

六、招聘办法和步骤

(一)报名与资格初审 1、报名时间:公告发布之日至2023年11月30日止; 2、报名办法:将个人简历电子稿以及《宁波大学科学技术学院拟引进高层次人才情况登记表》(附件2)发送邮件至邮箱application@techtalentsuk.com。邮件主题请标“专业+应聘学院+姓名” 3、应聘人员提供的个人信息必须真实有效,招聘单位将对应聘人员的报考资格进行初审,向初审未通过者说明理由。符合招聘条件的,方可获得资格复审和面试资格。通过资格初审人员将由相关学院通知本人,同时通知资格复审及面试的时间、地点。 (二)面试 公开招聘考试采取面试的办法。 1、资格复审:面试前携带报名表、本人简历、身份证、学历(学位)证书(属于2023年全日制普通高校应届毕业生的凭就业协议和学校推荐表或学生证、属于国境外留学回国境人员凭教育部中国留学服务中心出具的境外学历、学位认证书或国境外学校学籍证明)、职称证、执(职)业证、近期免冠1寸照片1张及相关证件的原件和复印件到指定地点进行现场资格复审。证件(证明)不全或所提供的证件(证明)与招聘资格条件不相符者,不得参加面试。未按时参加资格复审的,视作放弃面试资格。 2、面试:面试主要测试报考者所报岗位的专业知识水平、教学能力、研发能力、创新能力、成果转化能力等。面试总分为100分,不足60分者淘汰。 3、成绩:在成绩合格人员中,按面试成绩从高分到低分按1:1的比例确定体检、考核对象。 (三)体检与考核 参加体检人员在接到电话通知后,按要求时间到指定地点参加体检,体检标准参照《浙江省教师资格认定体检标准及操作规程》执行。 体检结束后,招聘单位将对体检合格者的思想政治表现、道德品质、业务能力、工作实绩等情况进行详细考核。考核不合格者淘汰。 因体检或考核不合格出现招聘岗位空缺时,在面试合格人员中,按总成绩从高分到低分依次递补。 (四)聘用 拟聘用人员名单在宁波大学科学技术学院网站上公布后即可办理人事关系转移手续并签订聘用合同。在办理人事关系转移手续时仍将审核档案资料,若发现招聘人员档案资料有不符合报考条件的,将取消聘用资格。 附件1:《2023年科技学院人事代理高层次人才招聘岗位具体条件》(附后)
2023年科技学院人事代理高层次人才招聘岗位具体条件
学院 所需学科(专业) 具体要求 需求人数
人文学院 外国语言文学(英语、日语)、中国语言文学、新闻传播学 符合A/B/C/D/E应聘条件 6
信息工程学院 计算机科学与技术、软件工程、电子科学与技术、信息与通信工程、人工智能、模式识别与智能系统、智能科学技术 符合A/B/C/D/E应聘条件 2
经法学院 应用经济学、法学 符合A/B/C/D/E应聘条件 5
管理学院 工商管理、会计、审计、旅游管理、管理科学与工程、物流管理、信息资源管理、公共管理、农林经济管理、交通运输工程、交通运输规划与管理 符合A/B/C/D/E应聘条件 8
设计艺术学院 工业设计、环境设计 符合A/B/C/D/E应聘条件 3
机械工程与自动化学院 机械工程、电气工程、控制科学与工程、兵器科学与技术、仪器科学与技术、生物医学工程、农业工程、航空宇航科学与技术 符合A/B/C/D/E应聘条件 2
建筑工程学院 建筑学、土木工程、管理科学与工程(项目管理、建筑工程方向)、工程管理 符合A/B/C/D/E应聘条件 3
基础学院 数学、体育、哲学、马克思主义理论、历史学、社会学、政治学 符合A/B/C/D/E应聘条件 4
备注 职称取得和年龄计算截止时间均为公告发布之日。属于2023年全日制普通高校应届博士研究生学历学位毕业生的凭就业协议和学校推荐表或学生证报名,但须于2023年12月31日前取得学历学位。属于国境外留学回国境博士研究生学历学位人员凭国境外学校学籍证明报名,但须于2023年12月31日前取得教育部中国留学服务中心出具的境外学历、学位认证书;专业相近的以所学课程情况为准。
附件2:宁波大学科学技术学院拟引进高层次人才情况登记表

职位描述

工作分类

全学科领域

学历要求

博士研究生及以上

招聘人数

若干

年龄要求

50周岁及以下

宁波大学科学技术学院面向全国公开招聘人事代理高层次人才(教师)共38名。现就有关事项公告如下: 一、招聘单位简 […]

高校招聘
浙江
3年 之前发布

学校简介

宁波工程学院是由宁波市人民政府举办的全日制普通本科院校、硕士学位授予单位,创建于1983年。占地面积1800亩,分为风华校区、翠柏校区和杭州湾校区。现有19个二级教学机构,48个本科专业,24个一级学科;教职工1217人,专任教师953人,正高职称107人,副高职称288人,博士学位438人;在校全日制本科学生14300余人。 学校坚持应用型办学定位与建设高水平应用型大学办学目标,积极探索地方应用型本科院校特色发展之路,坚持实施“双轮驱动”战略和人才强校战略。2010年被教育部列入“卓越工程师教育培养计划”首批实施高校,2014年成为首届长三角地区应用型本科高校联盟理事会主席单位,2015年成为浙江省应用型建设试点示范高校,2016年入选国家产教融合发展工程建设高校,当选全省应用型本科高校联盟首届理事长单位。2021年入选“十四五”时期国家教育强国推进工程储备院校。 学校综合办学条件良好,基础设施齐备,现有教学科研仪器设备总值达5.257亿元。专任教师队伍中,自主培养乌克兰工程院外籍院士1名,英国皇家化学学会会士2名,国家级人才2名;浙江省突出贡献中青年专家等省级重点人才19名,省级其他人才77名;宁波市顶尖人才1名,宁波市杰出人才等市级重点人才37名,市级其他人才187名。构建“双师型”结构师资队伍,专任教师中“双师双能型”占65% 学校坚持文化育人理念,弘扬“讲实求精”的学校精神,践行“知行合一”的校训,重点打造“工匠精神”“阳明文化”的校园文化品牌,多层次构建高格调的校园文化,积极发挥环境育人的功能,努力营造特色鲜明、文明和谐、健康向上的校园文化氛围,全面提高学生综合素质。

高层次人才引进类别和条件

人才类别 入选条件
学术领军人才A1 1.诺贝尔奖、菲尔兹奖、图灵奖、阿贝尔奖、沃尔夫奖等国际权威奖项获得者,国家最高科学技术奖获得者,国家科学技术奖一等奖及以上(国家自然科学奖为二等奖及以上)第一完成人; 2.中国科学院院士、中国工程院院士(均含外籍院士),中国社会科学院学部委员,宁波市顶尖人才; 3.美国、英国、德国、法国、日本、加拿大、澳大利亚等国家最高学术权威机构的院士; 4.海内外具有与此相当学术地位和成就的专家学者。
学术领军人才A2 1.中国青年科技奖获得者,国家科学技术奖二等奖及以上第一完成人,国家自然科学基金杰出青年科学基金获得者,国家级教学成果奖一等奖第一完成人,教育部高等学校科学研究优秀成果奖(人文社会科学)一等奖第一完成人; 2.国家重点人才计划入选者,国家重点人才计划特聘教授/讲座教授,国家级教学名师,浙江省特级专家,海内外具有与此相当学术地位和成就的专家学者。 3.海内外具有与此相当学术地位和成就的专家学者。
学术领军人才A3 1.国家科学技术奖获奖者(排名前二)、国家级教学成果奖第一完成人、教育部高等学校科学研究优秀成果奖(人文社会科学)二等奖获奖者,国家自然科学基金优秀青年科学基金项目获得者(含海外人才项目),浙江省科学技术奖一等奖第一完成人,教育部高等学校科学研究优秀成果奖(科学技术)一等奖第一完成人; 2.国家重点人才计划青年项目入选者,国家重点人才计划青年学者,省级引才工程入选者,省级重点人才计划入选者,省级教学名师,中国科学院“百人计划”A、B类入选者,海内外具有与此相当学术地位和成就的专家学者。 3.海内外具有与此相当学术地位和成就的专家学者。
学科带头人B 一般应具有正高级专业技术职务,且具有博士学位,理工类年龄一般不超过45周岁,人文社科类年龄一般不超过50周岁,业绩突出者可放宽至55周岁,符合如下条件: 1.浙江省151人才工程第二层次及以上培养人选; 2.省级各类科技奖项二等奖及以上获得者(一等奖及以上奖项排名前两位、二等奖排名第一); 3.省级教学成果奖一等奖及以上获得者(排名第一); 4.宁波市甬江引才工程(“3315”计划、“泛3315”计划)创新个人项目、创新团队项目带头人; 5.宁波市有突出贡献专家; 6.甬江学者特聘教授; 7.具有与以上相当学术地位或业绩的高层次人才。 8.或近5年取得以下业绩:
自然科学类 1.主持国家级C类及以上项目1项;或获得省部级教学成果奖/科学技术奖(政府奖)三等奖以上1项;或获得100万元以上到账经费的横向项目1项;或成果转让经费累计达100万以上。 2.发表一级核心期刊论文5篇,其中权威期刊至少2篇;或顶级期刊1篇。 人文社科类: 1.主持国家级C类及以上项目1项;或获得省部级教学成果奖/科学技术奖(政府奖)三等奖以上1项;或获得50万元以上到账经费的横向项目1项;或成果转让经费累计达100万以上。 2.发表一级核心期刊论文4篇(其中国内一级出版社出版的学术专著可以代替1篇学术论文要求,最多可替代2篇);或权威期刊论文2篇;或顶级期刊论文1篇。
学术骨干C 自然科学类:具有博士学位,年龄一般不超过40周岁。近5年取得以下业绩: 1.主持国家级项目1项或省部级项目2项;或获得省部级教学科研成果奖(政府奖)三等奖以上1项;或获得80万元以上到账经费的横向项目1项;或成果转让经费累计达100万以上。 2.发表一级核心期刊学术论文4篇;或权威期刊论文2篇。 人文社科类:具有博士学位,年龄一般不超过45周岁。近5年取得以下业绩: 1.主持国家级项目1项或省部级项目2项;或获得省部级教学科研成果奖(政府奖)三等奖以上1项;或获得40万元以上到账经费的横向项目1项;或成果转让经费累计达100万以上。 2.发表一级核心期刊学术论文3篇,其中国内一级出版社出版的学术专著可以代替1篇学术论文要求。
优秀博士D1 海内外优秀博士,在所在研究领域学术业绩突出,一般要求年龄在35周岁以下。应满足以下条件: 近5年内,发表一级期刊论文2篇。
优秀博士D2 海内外优秀博士,在所在研究领域学术业绩比较突出,一般要求年龄在35周岁以下。应具有特殊学科专业(思政、建筑学、工业设计、安全工程、德语、体育等)博士学位。
师资博士后E 已取得博士学位且获得博士学位不超过3年,理工类年龄不超过35周岁,人文社科类年龄不超过38周岁,符合《宁波工程学院博士后科研工作站管理办法》中的申请条件。
备注: 1.学术业绩或科技成果转化与应用方面特别突出者,且一般应为下列条件之一,可以直接申请A2A3类职位:海内外著名高校终身教职教授、副教授;在NatureScience等期刊发表高水平论文,或在Nature子刊相当水准的期刊上发表多篇高水平论文;在海内外著名科研机构担任责任研究员(PI),获得行业领域重要奖项或国家级重大/重点项目。 2.学术领军人才引进可不受学历、专业技术职务、资历等条件限制。 3.申请人若为特殊学科专业(思政、建筑学、工业设计、安全工程、德语、体育等)的博士,或有5年以上企业工作经历、具有高级工程师以上专业技术职务、在业界取得突出业绩的,可经评议认定后入选学术骨干。 4.项目、成果奖励、论文、专著的级别由科研处、教务处认定,一般以学校最新文件为依据。学术论文一般要求为期刊论文(应为原创性论文或综述性论文,新闻、评论、信件、勘误及增刊不计),会议论文除学校规定的B类以上会议论文可替代同级别期刊论文外均不计。 5.高层次人才引进时的项目、成果奖励、论文、专著、专利一般均须以本人为第一作者或第一完成人,论文或以本人为第一通讯作者。优秀博士发表的论文若与博士毕业论文相关,其中1篇可以为导师一作本人二作。署名为共同一作或多个通讯作者时,学校将酌情考虑。

高层次人才引进待遇

人才类型 引进待遇
安家费及购房补贴(含宁波市安家补助和购房补贴) 平台建设及科研启动费 首聘期薪酬
文科 理科 工科
学术领军人才 A1类 不低于1000万, 一人一议 一人一议 年薪,协商确定
A2类 不低于400万, 一人一议 一人一议
A3类 不低于250万, 一人一议 一人一议
学科带头人 B类 200万 50万 100万 150万 年薪或按学校薪酬制度执行
学术骨干 C类 150万 15万 30万 50万
优秀博士 D1类 110万 7万 15万 15万
D2类 90万 5万 7万 7万
注:1.以上待遇均为税前,扣税政策按宁波市有关规定执行; 2.宁波市购房补贴申领须符合相关规定,一般为20-60万元,且在购房后申领; 3.C类及以上各类人才的安家费及购房补贴(扣除宁波市购房补贴后)在入职后申领30%,其余部分在购房时一次性发放; 4.入职杭州湾校区者安家费增加10万元,分五年发放,若五年内调离杭州湾将不再发放; 5.B类、C类、D1类若为紧缺学科专业增加安家费20万元,紧缺学科专业名单由学校发布; 6.D类人才符合宁波市博士后出站留甬(来甬)工作补助申报条件的,安家费及购房补贴增加5万元; 7.E类人才在站期间年薪不低于21万且取得业绩可参与学校绩效分配。按《宁波工程学院博士后科研工作站管理办法》考核合格出站人员达到D1类人才引进条件者,学校按D1类人才引进并兑现待遇,享受安家费和博士后留甬工作补贴共计115万; 8.无法全额享受政府补贴人员须相应核减安家费及购房补贴。

招聘岗位及引进条件

详见附件1

高层次人才首聘期考核要求

详见附件2

应聘方式

登陆宁波工程学院人才招聘网, 注册并登陆,选择应聘岗位,填写个人基本信息,并上传个人简历及人才引进申报表(详见附件3)(包括个人基本信息、学习和工作经历、主要学术成果等)。或扫描二维码直接报名:

招聘方式

不定期面试(试讲),模板详见附件5 附件1:宁波工程学院2023年高层次人才(教师)招聘岗位及引进条件(附后)
宁波工程学院2023年高层次人才(教师)招聘岗位及引进条件
序号 学院 岗位 专业要求 招聘人数 学历、职称要求 备注 联系人及电话
1 网安学院 学术领军人才A1 计算机科学与技术、人工智能、网络空间安全、信息与通信工程、控制科学与工程 1 博士且正高 学校提供平台,独立组建团队(自主引才) 邬老师0574-87610722
2 学术领军人才A2
3 学术领军人才A3
4 学科带头人B 1 博士且正高 年龄一般不超过45周岁。
5 学术骨干C 1 博士 年龄一般不超过40周岁。
6 优秀博士D1 5 博士 年龄一般不超过35周岁。
7 电信学院 学术领军人才A1 电子科学与技术、电子信息工程、电气工程及其自动化、光电信息工程 1 博士或正高 吴老师0574-87081230
8 学术领军人才A2 1 博士或正高
9 学术领军人才A3 2 博士或正高
10 学科带头人B 2 博士或副高以上 年龄一般不超过45周岁。
11 学术骨干C 2 博士或副高以上 年龄一般不超过40周岁。
12 优秀博士D1 12 博士 年龄一般不超过35周岁。
13 机器人学院 学术领军人才A2 控制领域、机器人技术领域 2 博士或正高 肇老师0574-87615685
14 学术领军人才A3 1 博士或正高
15 学科带头人B 1 博士或正高 年龄一般不超过45周岁。
16 学术骨干C 1 博士或副高 年龄一般不超过40周岁。
17 优秀博士D1 人工智能、计算机、控制、自动化、工业设计、机械 10 博士 年龄一般不超过35周岁;上市公司技术研发工作经历博士优先。
18 新能源学院 学术领军人才A1 专业要求:电气工程、自动化、化学、材料等相关专业。 研究方向: 能源系统工程:储能系统工程、多能互补系统、智慧能源系统、电能变换与电能质量控制技术等 储能技术:锂离子电池、钠离子电池、固态电池、液流电池等 氢能与燃料电池:制氢、储氢、金属空气电池、固体氧化物燃料电池、质子交换膜燃料电池等 光伏技术:有机、钙钛矿、硅太阳能电池技术、光伏器件等。 1 博士且正高 屠老师0574-82351658
19 学术领军人才A2 1 博士且正高
20 学术领军人才A3 1 博士且正高
21 学科带头人B 5 博士且副高以上 年龄一般不超过45周岁。
22 学术骨干C 10 博士且副高以上 年龄一般不超过40周岁。
23 优秀博士D1 30 博士 年龄一般不超过35周岁。
24 机械与汽车工程学院 学术领军人才A 机械类(机械、机电、自动化、智能制造等); 汽车类(新能源汽车、智能网联汽车等) 2 正高 学校提供平台,独立组建团队(自主引才) 丁老师 0574-82351628
25 学科带头人 2 博士且正高 年龄一般不超过45周岁。
26 学术骨干 2 博士且正高 年龄一般不超过40周岁。
27 优秀博士D1 10 博士 年龄一般不超过35周岁。
28 机械与汽车工程学院(智能制造技术与装备团队) 学术骨干或优秀博士D1 精密/超精密加工技术与装备 1 博士 学术骨干40周岁以下且副高及以上职称 程老师13805877508
29 优秀博士D1 水射流控制与检测、微纳加工 2 博士 年龄一般不超过35周岁。
30 材化学院 学术领军人才A 化学工程或材料工程 1 博士且正高 学校提供平台,独立组建团队(自主引才) 金老师87081240
31 学科带头人B 化学工程、材料工程、色彩化学 2 博士且正高 年龄一般不超过45周岁。
32 学术骨干C 化学工程与技术、等离子体表面工程、安全工程、油气储运工程(紧扣备注的研究方向) 2 博士 年龄一般不超过40周岁。
33 优秀博士D1 化学工程与技术,化学,材料工程,安全工程、油气储运工程(紧扣研究方向) 8 博士 年龄一般不超过35周岁。
34 建交学院 学术领军人才A3 土木工程、交通运输工程,具体方向不限 1 博士且正高 学校提供平台,独立组建团队(自主引才) 郭老师0574-87615653
35 学科带头人B 土木工程、交通运输工程、建筑学 2 博士且正高 年龄一般不超过45周岁。
36 学术骨干C 土木工程(结构工程、岩土工程、供热、供燃气、通风及空调工程、防灾减灾工程及防护工程、桥梁与隧道工程)、交通运输工程(交通运输规划与管理、交通信息工程及控制、道路与铁道工程)、建筑学(建筑设计及其理论)、城乡规划学 2 博士或副高 年龄一般不超过40周岁。
37 优秀博士D1 土木工程(结构工程、岩土工程、防灾减灾工程及防护工程、桥梁与隧道工程、供热、供燃气、通风及空调工程)、交通运输工程(交通运输规划与管理、交通信息工程及控制、道路与铁道工程)、建筑学(建筑设计及其理论)、城乡规划学 12 博士 年龄一般不超过35周岁。
38 优秀博士D2 建筑学、城乡规划学 2 博士 年龄一般不超过35周岁。
39 理学院 学科带头人B 概率统计、应用数学 2 博士且正高 年龄一般不超过45周岁。 林老师0574-87617119
40 学术骨干C 数据科学、计算机应用(软件开发)、经济学类、金融学类、应用数学、基础数学 4 博士且副高 年龄一般不超过40周岁。
41 优秀博士D1 概率统计、应用数学、基础数学、经济学类、金融学类、数据科学、计算机应用(软件开发)、地理信息系统(空间数据挖掘) 10 博士 年龄一般不超过35周岁。
42 经管学院 学科带头人B 国际商务 2 博士且正高 年龄一般不超过50周岁,业绩突出者可放宽至55周岁。 许老师0574-87616106
43 学术骨干C 工商管理类、经济类 2 博士 年龄一般不超过45周岁。
44 优秀博士D1 工商管理类、经济类、会计学、物流工程、物流管理、计算机 8 博士 年龄一般不超过35周岁。
45 人文与艺术学院 学科带头人B 公共管理类(人口学、社会保障、基层社会治理、应急管理方向); 工业设计类(设计学、艺术设计、数字媒体艺术、相关学科专业); 新闻传播类(传播学,新媒体与社会,文化传播,数字文化) 4 博士且正高 年龄一般不超过50周岁,业绩突出者可放宽至55周岁。 胡老师 0574-87616085
46 学术骨干C 公共管理类(人口学、社会保障、基层社会治理、应急管理方向); 新闻传播类(传播学,新媒体与社会,文化传播,数字文化) 2 博士 年龄一般不超过45周岁。
47 优秀博士D1 文学类博士; 公共管理类(人口学、社会保障、基层社会治理、应急管理方向); 工业设计类(设计学、艺术设计、数字媒体艺术、相关学科专业); 新闻传播类(传播学,新媒体与社会,文化传播,数字文化) 12 博士 年龄一般不超过35周岁。
48 优秀博士D2 工业设计类相关专业:设计学、艺术设计、数字媒体艺术、相关学科专业 1 博士 年龄一般不超过35周岁。
49 外语学院 学科带头人B 外国语言文学 1 博士且正高 年龄一般不超过50周岁,业绩突出者可放宽至55周岁;有海外经历优先。 赵老师15088417517
50 学术骨干C 外国语言文学 2 博士且副高以上 年龄一般不超过45周岁;有海外经历优先。
51 优秀博士D1 外国语言文学、英国语言文学(翻译方向)、英国语言文学(区域与国别研究) 7 博士 年龄一般不超过35周岁。
52 优秀博士D2 德国语言文学、日本语言文学 3 博士 45周岁以下,有海外经历优先。
53 马克思主义学院 学术骨干C 马克思主义理论及哲学社会科学相关专业 1 博士且副高及以上 年龄一般不超过45周岁;中共党员或预备党员。 刘老师 0574-87610167
54 优秀博士D1 马克思主义理论及哲学社会科学相关专业 1 博士 年龄一般不超过35周岁;中共党员或预备党员。
55 优秀博士D2 马克思主义理论及哲学社会科学相关专业 2 博士 年龄一般不超过35周岁;中共党员或预备党员。
56 国际交流学院 学术骨干C 计算机类、信息类 1 博士 年龄一般不超过50周岁;英语佳 胡老师0574-87610257
57 优秀博士D1 工商管理类、计算机类、信息类 2 博士 年龄一般不超过40周岁;英语佳,财会专业方向优先。
58 区域发展与共同富裕研究院 学科带头人B 经济类 2 博士且正高 年龄一般不超过50周岁,业绩突出者可放宽至55周岁。 许老师0574-87616106
59 学术骨干C 2 博士 年龄一般不超过45周岁。
60 优秀博士D1 2 博士 年龄一般不超过35周岁。
61 微纳研究院 优秀博士D1 材料、机械、宽禁带半导体相关专业 2 博士或副高以上 年龄一般不超过35周岁。 郑老师15268392006
62 中国-中东欧国家创新合作研究中心 学科带头人B 经济管理类专业,从事科技创新相关领域研究 1 正高 学校提供平台,独立组建团队(自主引才) 曹老师0574-87615002
63 学术骨干C 经济管理类专业,从事科技创新相关领域研究 1 副高 年龄一般不超过45周岁,弹性坐班。
64 优秀博士D1 经济管理类专业,从事科技创新相关领域研究 3 博士 年龄一般不超过35周岁,弹性坐班。
合计 222
附件下载 宁波工程学院高层次人才首聘期考核业绩基本要求 宁波工程学院高层次人才引进申报表 宁波工程学院高层次人才引进申报表(样表) 关于公布《宁波工程学院期刊分类、推荐出版社和重要学术会议等目录(2022版)》的通知 宁波工程学院高层次人才引进答辩(团队)----模板.pptx 宁波工程学院高层次人才引进紧缺专业学科名单.

职位描述

工作分类

理学, 力学, 工学

学历要求

博士研究生及以上

招聘人数

若干

年龄要求

不限

学校简介 宁波工程学院是由宁波市人民政府举办的全日制普通本科院校、硕士学位授予单位,创建于1983年。占地面积 […]

高校招聘
浙江
3年 之前发布

学校简介

浙大宁波理工学院坐落于“书藏古今、港通天下”的历史文化名城、国际港口城市——浙江省宁波市。学校前身为浙江大学宁波理工学院,成立于2001年6月;2020年,经教育部批准转设为“浙江省管理、宁波市举办、浙江大学支持”的全日制公办普通本科高校。办学20年来,学校弘扬浙江大学“求是创新”精神和浙东学术文化精髓,走内涵建设道路,实现跨越式发展。2013至2019年,连续7年位居国内同类院校排行榜第一名,近两年位列软科中国大学排行榜主榜全国第251位、256位。 学校现有教职工870余人,其中:两院院士3名,各类市级以上人才工程人选194名,研究生导师和博士生导师195人,在校本科生1万余人,研究生近300人,形成以本科教育为主,研究生教育、继续教育相辅的完整教育体系。学校现有11个学院,省部级及以上学科专业平台27个,建有浙江省博士后工作站,形成以工科为主,理、文、法、经等相互支持、协调发展的学科专业体系。学校现有各类联合研究机构30个,形成立足区域、面向全国,政、产、学、研相结合的社会服务体系。2022年外源科研到款总经费1.5亿元。 当前,学校按照“立足宁波、依托浙大、放眼全球”发展思路,全面建设“省内一流,全国百强”高水平创新性应用型大学,全方位提高办学层次和办学水平。 浙大宁波理工学院热忱欢迎海内外优秀人才加盟,携手事业发展,共创美好未来。

引进人才的基本要求 热爱教育事业,理想信念坚定,师德高尚,学风正派,治学严谨,具有良好的合作精神,身心健康,全职到岗工作。

人才引进类别及引进条件

招聘岗位

附件1高层次人才(教师)需求计划

附件2博士后需求计划

人才引进待遇

1.提供宁波市事业编制岗位。 2.提供长三角地区具有行业竞争力的薪酬待遇;根据个人情况可获得宁波市安家费、购房补贴和学校提供的购房补贴、科研启动费等,总额不低于100万元,详见《高层次人才引进待遇表》;对于紧缺学科或特别情况的,待遇可面议。待遇均为税前,扣税政策按宁波市有关规定执行。 3.学术骨干III类人才,入选校内“竺园学者”培养计划,额外提供特岗津贴5万元/年,资助期3年,总计15万元; 4.符合条件的引进人才可申请浙江大学等高校联培研究生指导教师资格及博士后合作导师资格。 5.可协助解决过渡性住房及子女入学、入托等。 6.博士后师资纳入学校人事管理范围,薪酬、社会保险及福利待遇等比照校内事业在编同类人员对待,暂不提供宁波市事业编制岗位。在站工作期满考核合格出站后,可选择留校工作,办理正式入编手续。

备注:应聘上述高层次人才须对应符合最新《宁波市人才分类目录》的人才认定标准,方能享受宁波市的安家补助及购房补贴。

应聘方式

请将个人简历(包括个人基本信息、学习和工作经历、主要学术成果等)发送至:application@techtalentsuk.com,抄送至zrsc@nbt.edu.cn,邮件标题为“姓名+专业+应聘学院+应聘人才类型”。

职位描述

工作分类

全学科领域

学历要求

博士研究生及以上

招聘人数

若干

年龄要求

不限

学校简介 浙大宁波理工学院坐落于“书藏古今、港通天下”的历史文化名城、国际港口城市——浙江省宁波市。学校前身为 […]

科研院所招聘
浙江
3年 之前发布

一、所况简介

中国科学院宁波材料技术与工程研究所(以下简称中科院宁波材料所)成立于2004年,是中科院在浙江省成立的第一个直属研究所,围绕"材料研究",先后布局了材料技术、先进制造、新能源与生物医学工程4大领域。经过十几年努力,逐渐形成了材料应用链、科研技术链、人才培养引进链相辅相成、"三链融通"的科学布局,"七位一体"的园区布局,成为新材料及相关领域的重要研究基地和技术提供者。 中科院宁波材料所发展至今,坚持"全球通"的人才引进机制,从全球引进高层次人才300余人,培养了一批青年科技人才,组建了一支创新能力强、能承担高集成度研发活动的创新团队,2020年获批"科技部海外引才引智示范基地"(浙江省唯一)。打造"事业通"的高能级创新平台,建成了省部级以上各类科研平台近30个,建立了公共测试、专业研发、工程化、先进制造等四大类支撑平台,拥有7亿余元的先进科研装备。获批的国家工信部新材料测试评价区域中心,为长三角区域唯一一家(全国仅三家)。取得了一批有影响力的科技成果,获得国家科技进步二等奖等省部级以上奖励20余项。重大科技成果转移转化52项,并成功入选2017年国家第二批"双创"示范基地。营造"心气通"的政策文化环境,坚持"不与团队争利益,不与专家争权利",通过灵活的体制机制、敢于破陈出新的管理制度,为人才松绑,让人才有成就感、获得感。 面向未来,中科院宁波材料所将恪守国家战略科技力量的使命定位,紧紧抓住新时期发展战略机遇,聚焦"新材料+先进制造"主责主业,以重大战略性产出为目标,持续加强"前瞻基础-工程化技术-系统集成技术"创新链建设,努力建设具有一流人才队伍、一流政策环境、一流成果产出、一流科研创新平台、一流学科竞争力、一流自我发展能力的国家科技布局和引领区域创新驱动发展不可替代的国家级重要科研机构!诚挚邀请全球优秀人才加盟中科院宁波材料所!

二、招聘领域

1、新材料领域
研究领域 科研方向
中科院磁性材料与器件重点实验室 稀土磁性功能材料、非晶磁性功能材料、柔性磁电功能材料与器件、低维磁性功能材料
中科院海洋新材料与应用技术重点实验室 苛刻环境材料损伤与防护、海工装备部件表面强化与延寿、海洋环境功能材料、海洋材料理论计算与可靠性研究
高分子与复合材料实验室 生物基高分子材料、功能与智能高分子材料、高性能树脂与新型加工技术、特种纤维及复合材料
先进纳米材料与器件实验室 增材制造材料与技术、功能薄膜与智构器件、量子功能材料、先进纳米光电材料与器件、有机半导体材料与器件
先进能源材料工程实验室 先驱体转化特种纤维与复合材料应用工程技术、面向资源环境的高温熔盐化学、层状材料结构化学与功能探索、高安全先进能源结构材料与先进燃料前沿研究
2、新能源领域
研究领域 科研方向
能源光电子技术 硅基、有机、钙钛矿等太阳能电池;氮化物、氧化物等宽禁带半导体材料与器件;OLED器件与关键材料;柔性电子器件与关键材料
储能技术 动力锂电池正负极、电解液材料制备技术及应用;固体电解质与固态电池技术 退役电池回收再利用;石墨烯材料与新概念电池
能源与环境催化技术 非金属与非贵金属催化材料;生物质转化、环境催化;电/热/光/磁耦合场催化;精细化学品合成
氢能与燃料电池技术 人工光合成,光/电解水制氢材料与技术;有机储氢材料与催化剂;气体分离与CO2资源化技术;燃料催化重整,工业加氢催化材料与技术;SOFC、PEMFC及燃料电池系统
3、先进制造领域
研究领域 科研方向
复合材料智能制造与装备 复合材料设计仿真技术、复合材料制造工艺、复合材料制造装备技术
功能器件制造与系统 闪烁材料与器件、荧光陶瓷与器件、热电材料与器件
精密与极端制造技术 精密与极端制造工艺、精密与极端制造系统、精密测量与评价
机器人与智能制造装备技术 精密驱动控制技术,智能机器人技术,数控装备技术
工业信息技术 工业互联网技术,智能感知技术,信息融合及可视化技术
特种飞行器系统集成技术 特种飞行器系统研发、基于模型的系统工程技术、飞行器前沿及交叉技术
4、生物医学工程领域
研究领域 科研方向
先进诊疗材料与技术 先进诊疗医学材料,体外先进诊断技术,体内诊断与治疗技术
生物医用材料与器械 生物医学材料,生物表面医学工程,生物3D打印技术
数字诊疗技术与装备 主动健康康复技术,智能医学影像技术,医学影像装备

三、招聘岗位

1科研岗-副高及以上岗位
序号 所内人才计划 职称等级 任职要求
1 顶尖科学家 正高岗位 (高校教授岗位) ●具有良好的学术声誉和学术领导能力,研究领域处于世界学术前沿,具有世界一流学术水平的专家学者和具有国际学术影响力的战略人才;或所从事学科、专业领域内顶尖的学术大师、著名专家学者等
2 “旗舰人才”研究员 (优秀学术带头人) ●具有开阔的战略视野、前瞻和预见能力,能敏锐把握本学科领域国家战略需求和世界科技前沿发展态势 ●在本学科领域具有广泛的国际学术影响力或掌握关键核心技术、能够解决关键技术难题 ●取得博士学位后,在本领域相关国内外知名科研机构、高校或大型企业研发机构有累计10年以上独立带领团队开展工作经验 ●一般应在国内外著名科研机构、高校或大型企业研发机构担任教授或相当职位
3 “团队人才”研究员 (优秀学术骨干) ●具有良好的科技创新潜质,年龄一般不超过45周岁 ●取得博士学位后,在国内外知名科研机构、高校或大型企业研发机构同一领域有至少5年以上独立工作经验,国内申请人需具有教授或相当岗位的任职经历 ●具有特殊工作经历并掌握特殊技能者可不受学历和年龄限制
4 “关键人才”正高级工程师 (优秀技术骨干) ●取得博士学位后,在本领域有5年以上独立工作经验;或获得硕士学位,在本领域10年以上独立工作经历;1991年(含)前参加工作的,学历可以放宽至本科,在本领域工作年限至少15年 ●在解决关键技术问题、推动技术创新方面取得过有重要价值的成果,独立或作为主要参与人承担过重要项目或提供重要的技术支撑 ●个人能力和贡献特别突出,或承担重要项目者,或具有特殊工作经历并掌握特殊技能者,可不受学历和年限的限制
5 “团队人才”项目研究员 (优秀学术骨干、特聘岗位) 所内自设正高级岗位 (高校校聘教授岗位) ●具有良好的科技创新潜质,年龄一般不超过38周岁 ●取得博士学位后,在国内外知名科研机构、高校或大型企业研发机构有3年以上独立工作经验,国内申请人需具有副教授或相当岗位的任职经历 ●具有特殊工作经历并掌握特殊技能者可不受学历和年龄限制
6 “春蕾人才”副研究员 (未来学术骨干) 副高级 (高校副教授岗位) ●具有良好的科技创新潜质,年龄一般应在35周岁及以下 ●取得博士学位后,在本领域有2年以上独立工作经验 ●国内申请人必需具有主持国家自然科学基金青年项目或人才工作小组认可的相当项目的经历
7 “关键人才”高级工程师 (未来技术骨干) ●取得博士学位后,在本领域有2年以上独立工作经验;或获得硕士学位,在本领域7年以上独立工作经历 ●在解决关键技术问题、推动技术创新方面取得过有价值的成果,独立或作为参与人承担过科研项目或提供可靠的技术支撑 ●个人能力和贡献特别突出,或承担重要项目者,或具有特殊工作经历并掌握特殊技能者,可不受学历和年限的限制
符合国家、中科院、浙江省和宁波市各级人才项目基本申请条件的申请人,全力支持申请相关项目
2科研岗——特别研究助理(含博士后) 特别研究助理:获得博士学位,年龄一般不超过35周岁。优秀博士人才可申请中科院宁波材料所特聘青年研究员和优秀博士后计划,提供相应科研经费支持,事业编制岗位聘用。
  • 特聘青年研究员:具有良好本科教育背景,在国内外知名高校或重要科研机构获得博士学位一年以内或即将取得博士学位,已经取得有显示度的科研成果。
  • 优秀博士后:在国内外知名高校或重要科研机构获得博士学位一年以内或即将取得博士学位,已经取得较好科研成果。

四、人才引进支持政策

(一)副高及以上岗位 1)基本年薪:提供具有竞争力的薪酬待遇,具体面议,年底绩效上不封顶; 2)科研经费:提供具有国际竞争力的科研经费支持,顶尖科学家各渠道叠加支持科研经费超2亿,优秀团队负责人各渠道叠加支持科研经费超2300万,优秀学术技术骨干各渠道叠加支持科研经费超800万,积极协助争取国家、省市人才计划,人才津贴到位后一次性发放; 3)安心工程:提供人才优惠购房,产权归属本人;负责解决人才义务教育阶段子女入学。 (二)特别研究助理(含博士后) 1)基本年薪:特别研究助理税前起薪24万(未含单位缴纳的五险一金),优秀博士人才可申请宁波材料所博士后人才项目,申请到优秀博士后,税前起薪27万(未含单位缴纳的五险一金),提供一次性科研经费40万,事业编制聘用;申请到特聘青年研究员,税前起薪32万(未含单位缴纳的五险一金),提供一次性科研经费100万,事业编制聘用; 2)年底绩效:科研团队根据个人年度贡献核定年底绩效; 3)福利保障:按工资收入全口径作为缴费基数缴纳"五险一金",每年近一个月的带薪休假(春节期间约15天,高温假(7月底8月初)约15天),包括但不限于提供公寓、职工食堂、年度健康体检等; 4)岗位晋升:符合条件在站期间也可以申请副高岗位; 5)职业发展:特别研究助理结束,可以申请科学院青年人才计划支持,科研经费支持最高可达800万(科学院提供400万,宁波材料所提供400万); 6)留甬补贴:特别研究助理项目结束留所工作享受留甬补贴35万,去宁波企业可享受留甬补贴50万。 (三)支撑岗、管理岗 1)基本年薪:按照国家及中科院相关规定,提供有竞争力的薪酬; 2)年底绩效:根据个人年度贡献核定年底绩效; 3)福利保障:五险一金、带薪休假(近1个月)、职工食堂、健康体检等; 4)职业发展:提供学习和培训机会,长筒的岗位晋升通道。

五、简历投递

投递邮箱:application@techtalentsuk.com

职位描述

工作分类

理学, 力学, 工学

学历要求

博士

招聘人数

不限

年龄要求

不限

一、所况简介 中国科学院宁波材料技术与工程研究所(以下简称中科院宁波材料所)成立于2004年,是中科院在浙江省 […]

浙江大学宁波科创中心及双碳研究院简介

浙大宁波科创中心(宁波校区)紧紧围绕宁波市“246”万千亿级产业集群发展需要,成立多个分院,其中双碳研究院是由院士领衔、围绕国家碳达峰碳中和重大战略目标成立的一个多学科交叉研究院。研究院立足双碳目标,集中优势资源实现双碳领域关键共性技术新突破,发挥示范引领作用,促进国际一流双碳产业发展。钙钛矿太阳电池作为新一代光伏技术,突破其卡脖子的关键核心技术、推动其产业化是本院的重要研究方向之一。

招聘岗位

(一)助理研究员,若干名

岗位要求 1)国内外知名大学博士毕业或即将获得博士学位,年龄原则上不超过35周岁(特别优秀者可适当放宽年龄); 2)物理、化学、光伏、材料等相关专业,具备扎实的薄膜材料沉积、流体力学等专业知识; 3)具有3年以上钙钛矿太阳电池相关领域研发、学术研究经历,或具有产业化一线的从业经验的优先; 4)了解薄膜、晶硅等光伏领域发展趋势,具有良好的前瞻性和敏锐性; 5)身心健康,具有敬业精神、团队合作意识和沟通协调能力; 6)具有良好的英文读写及沟通能力。 薪酬待遇 1)年薪不低于30万元; 2)提供人才精装修公寓,购房补贴60万元起,额外享受宁波市安家补助15万元起,宁波市购房补贴20万元起; 3)给予宁波市事业编制;符合浙江大学“平台百人计划”人才标准的,给予浙江大学编制,双聘到宁波科创中心; 4)供充足的科研启动经费; 5)提供良好的办公环境和实验空间; 6)享受宁波市在落户、出入境、医疗、出行等各方面优惠政策;协助安置配偶工作、子女入托入学。

(二)博士后,若干名

岗位要求 1)物理、化学、光伏、材料等相关专业,具备扎实的材料晶体学、动力学等专业知识; 2)具有2年以上钙钛矿太阳电池相关领域研发、学术研究经历; 3)了解薄膜、晶硅等光伏领域发展趋势; 4)身心健康,具有敬业精神、团队合作意识和沟通协调能力; 5)具有良好的英文读写及沟通能力。 薪酬待遇 1)导师津贴:3-5/年; 2)科研经费:10/两年; 3)基本工资:6-10/年; 4)宁波市博士后资助政策 a.生活补贴:15/年(30/两年); b.留甬补助:本项目结束后留甬工作者,可申请宁波市补助40万元/人; 5)博士后出站后优先考虑留宁波科创中心工作(有编),享受宁波科创中心和宁波市政府安家补助,博士后期间的工作时间和成果计入工作服务期。

(三)工程师,若干名

岗位要求 1)本科及以上学历学位 2)物理、化学、光伏、材料、机械、自动化等相关专业; 3)了解薄膜、晶硅等光伏领域发展趋势;具有大面积光伏产线经验者优先; 4)身心健康,具有敬业精神、团队合作意识和沟通协调能力; 薪酬待遇 提供具有竞争力的薪酬待遇。

申请方式

符合申请条件的应聘者欢迎提交详细的个人简历(PDF格式),以姓名+专业+应聘岗位名称命名,发送邮件至application@techtalentsuk.com。

职位描述

工作分类

理学, 力学

学历要求

本科及以上

招聘人数

若干

年龄要求

不限

浙江大学宁波科创中心及双碳研究院简介 浙大宁波科创中心(宁波校区)紧紧围绕宁波市“246”万千亿级产业集群发展 […]